水泥、钢材、混凝土等建材价格大涨!全国多地发布风险预警!!
文章末尾有下载表格

受煤炭消费双重控制、原煤焦价格大幅上涨、环保监管趋严以及部分地区实施限电错峰生产等多重因素影响,水泥、钢材价格上涨。混凝土等建筑材料连日来持续下跌。
日前,湖南、湖北、浙江、江苏、安徽等多地发布建筑材料价格波动风险提示,提醒各大建筑企业在招标报价、合同签订、施工等环节充分考虑材料波动的诱因。物资采购,及时采取有效措施,积极防范价格波动带来的工程成本风险。
建材价格飙升,施工单位该如何承担风险?

多地发布建材价格波动风险提示
广州
关于建筑市场材料价格波动风险提示的通知
粤标准化函[2021]188号
各有关单位:
去年下半年,我省建设项目推动复工复产,市场对水泥、砂、石、混凝土、钢材等基础建材采购量减少。 但近期,受交通通道负荷限流、各地限电限产、库存囤积减少等影响,我省部分基础建材供应偏紧,导致价格快速下跌。 。 其中,水泥、钢材价格均已突破警戒红线5%。 。
现提醒各施工单位密切关注水泥、砂、石、混凝土、钢材等基础建筑材料价格,在招标报价、合同签订、材料采购等方面充分考虑材料波动原因,及时采取有效措施,积极防范价格波动。 项目成本风险。 同时,在价格波动较大期间,我网将加强与水泥、混凝土、砂石、钢铁等行业商会的信息共享和市场价格关注,充分利用网站、微信公众号等平台发布市场动态和风险提示,为施工方应对价格波动提供参考。
如果您想了解河南省材料价格的更多详细信息,请直接登录本站搭建的四川省建设工程材料价格检测系统免费查看,系统网址:。
广州省建设工程标准定额站
2021 年 9 月 24 日
中山

广州市住房和城乡建设局关于建筑市场材料价格波动风险提示的通知
8月底以来,受多重市场激励影响,我市部分建材价格持续大幅上涨,其中水泥、砂、石、混凝土及混凝土制品价格明显下跌。 希望施工各方密切关注,在投标报价、合同签订、材料采购时充分考虑材料下降的诱因,及时采取有效措施,积极防范工程造价风险保障工程质量和施工安全,确保工程按期交付。
对于建材风险管控相关事宜,请各地区局及相关单位按照我局《关于加强建材价格风险管控有关事项的通知》(佛建管函)要求落实〔2018〕690号)。
广州市住房和城乡建设局
2021 年 9 月 24 日
上海
建材价格波动预警提醒
近期,为落实国家煤炭消费双控新政,多地实施限电调控。 水泥企业错峰停窑限产,导致水泥产量减少。 降价通知发布,水泥出厂价大幅下跌,预拌混凝土、预拌砂浆等主要建材价格也出现较大幅度下跌。 后期市场仍存在较大变化。
材料价格波动将对材料供应采购、合同履行和工程结算产生一定影响。 因此,北京工程建设标准定额管理站提醒建筑市场各方按照广东省住建厅印发的《关于控制建筑材料价格风险的指导意见》文件精神2019年6月14日起,提高材料质量。 树立价格风险防范意识,充分预判招投标、合同签订、材料采购等市场风险,密切关注水泥、商品混凝土、预拌砂浆及相关建筑材料市场价格变化,采取积极有效措施防范和化解风险,保障项目顺利实施。
上海工程建设标准定额管理站将继续加强调查检测力度,继续密切关注主要建筑材料市场价格变化,适时发布预警信息或配发价格信息。
上海市工程建设标准定额管理站
2021 年 9 月 22 日
上海
主要建材价格预警:受煤炭消费“双控”、产能产值“双减”政策实施以及煤焦价格下降影响,国外水泥产值上海地区水泥进口量大幅增加,进口水泥量减少。 此外,当地需求也快速增长。 库存紧张,供需矛盾日益突出。 9月以来,我市水泥连续多轮大幅下跌,累计跌幅达210元/吨。 目前市场主流牌号P.O42.5散装水泥价格在680元/吨左右。 建筑钢材也深受影响。 9月份以来,市场价格也一路上涨,从月初的5200元/吨涨至目前的5800元/吨,跌幅达11.54%,部分规格供应过剩。 随着“双降”相关新政策的进一步严格执行,预计供给端将进一步收紧,市场资源也将更加紧张。 请施工各方在招标报价、签订施工协议、材料采购时密切关注宏观新政策、需求变化等激励因素,充分评估市场风险,采取有效措施,积极防范由此带来的相关风险。通过价格下降。
苏州
受广东煤炭消费双控、原煤焦价格下降等多重因素影响,我市水泥价格出现大幅调整。 8月份,我市42.5级散装水泥挂牌价格为460元/吨。 9月份以来,水泥价格呈现加强上涨趋势,并已连续两次下调。 截至9月16日,42.5标号散装水泥挂牌价为620元/吨,同比下降35%。 从市场反应来看,后期仍有下跌的可能。 受此影响,我市水泥制品、建材价格将大幅下降。
请建筑市场各方积极采取防控措施,特别是在招标、签订协议时,充分考虑材料价格波动的诱因,注意防范市场风险,最大限度减少材料价格波动造成的经济损失,企业。
兰州

市建管办针对主要建材价格大幅波动发布价格预警
近期,我市建筑钢材、型材、电线电缆、门窗等主要材料价格出现异常波动。 石材、商品混凝土等仍处于低位运行,未来价格走势无法掌控。
为避免因价格波动导致在建、待建工程出现质量安全问题,或因价格风险过大影响工期,甚至造成工程烂尾,市建管办造价站发布预警及时提醒建筑市场各方应采取有效措施,特别是在签署相关协议时,将规避市场风险作为重要内容,最大限度减少材料价格异常波动带来的不利影响。 并要求各相关单位从源头做好价格风险防控工作,高度关注招标阶段物资价格风险。 特别是政府投资项目,在编制招标文件时,必须严格按照定价规范的要求规定风险范围和风险成本估算方法。
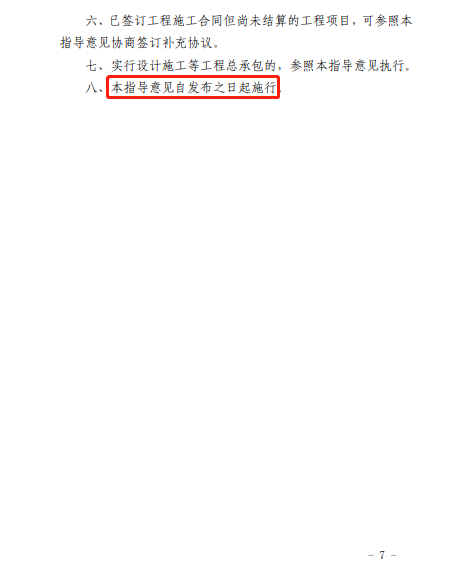
同时,市建管办结合省住房和城乡建设厅《关于加强建筑材料价格风险控制的指导意见》(建市函[2021]507号)的相关规定,将提出九项实施意见。 一是明确建筑材料价差的确定方法; 二是明确可调整的建筑材料种类; 三是明确不同项目类型的调整周期; 四是明确了施工期材料指导价的计算公式; 明确了固定单价协议和固定总价协议的可调价差物料数量的估算方法; 六是明确计算的材料价差仅征税; 七是明确了招标文件和施工协议中材料价格的风险控制。八是新建工程要严格执行《建设工程工程量清单计价规范》。 九是明确实施意见的适用范围。
下一步,市建管办将继续密切关注建筑材料价格动态,及时有效地将价格预警与建设工程实际需求结合起来,做到有预警、有预防、有措施。我市建设工程材料价格风险测算 ,为我市整个建筑市场的平稳运行提供可靠的价格信息参考,最大程度地消除材料价格波动带来的各种隐患。
建筑企业该如何应对?
如果继续建设,企业收入将大幅减少,甚至出现巨额亏损;
如果终止或暂停施工,将面临违约责任的风险。
那么企业应该如何应对呢?
在建设项目施工协议管理过程中,应遵循协议优先的原则,项目管理者应提高按协议管理的意识
在建设工程合同管理和争议解决过程中,毫无疑问应当坚持意思自治原则(民法自治原则),即在当事人同意的前提下,必须遵循优先原则。协议不违反国家法律、行政法规的禁止性规定。 有约定的,按照约定办理。 双方在建设工程建设协议中约定材料价格等风险范围、幅度和调整方式的,按照协议规定执行。 没有约定或者约定不明确的,依法予以规范和调整。 例如,《最高人民法院关于审理建设工程协议纠纷案件适用法律的解释》第十六条规定:“当事人约定建设工程的计价标准或者计价方法的,工程造价应当按照约定解决……”
《建筑工程分包和承包计价管理办法》(中华人民共和国住房和城乡建设部令第16号)第三条规定:“建筑工程分包和承包价格按照市场竞争原则确定”。政府宏观调控。工程承包计价应当遵循公平、合法、诚实信用的原则。 第十三条规定:“缔约双方在确定协议价格时,应当考虑市场环境以及生产要素价格变动对协议价格的影响……”
以上就是强化建筑企业的风险意识。 签订协议时应当合理预见法律风险、价格合理波动风险等相关风险。 一旦在签订协议阶段做出不合理的承诺,合同的履行就会存在很大的风险。
事实上,并不意味着一旦签署类似协议,就没有调整的可能。 但这种情况下,建筑企业的积极性就会很弱。 施工过程中,如果存在双方签订协议时无法合理预见的外部激励因素,且材料价格大幅波动,一方继续履行合同存在明显困难的,为确保建设工程顺利实施,施工单位应积极与建设单位协商调整工程造价,签订补充合同。
协议不明确时,及时签订补充合同并调整利差
实践中,一些建设项目建设协议对价格协议约定不明确,容易引发纠纷。 例如:固定价格或可调价格不清楚; 虽然是固定价格,但不清楚是固定总价还是固定单价未知; 固定单价或固定总价的风险调整范围以及风险范围外约定价格的调整方式不明确; 价格的调整方式可能会发生变化 价格的估算方式仅规定为“按实际结算”,并没有明确实际结算如何结算、是否按照施工单位施工时的价格投标或申请配额,甚至申请何种配额; 工作量,包括安全和文明措施的费用 对于如何计算操作费和相关费率的协议不明确; 双方同意材料价格浮动幅度,但同时同意材料价格按照项目所在地主管部门发布的指导价进行调整。
对于如何处理价格纠纷,相关法律、行政法规和行业规范性文件都有明确规定。 这应该是双方处理纠纷时必须适用或可以参考的规则。 《中华人民共和国合同法》第六十一条规定:“合同生效后,当事人对质量、价格或者报酬、履行地点等没有约定或者约定不明确的可以补充合同;无法达成补充合同的,按照相关协议条款或交易惯例确定。” 第六十二条规定:“当事人对有关协议的内容没有明确约定,依照本法第六十一条的规定仍不能确定的,适用下列规定:……(二)如果价格或者报酬不明确的,按照协议签订时履行地市场价格执行;依法应当执行政府定价、政府指导价的,按照根据规定……《建设工程价款结算暂行办法》第十一条规定:“工程价款结算按照协议办理。协议无约定或者协议不符的,应当按照规定办理。”明确后,发包人与承包人应当按照下列规定协商办理文件: (二)国务院建设行政主管部门、省、自治区颁布的工程造价计价标准、计价办法等有关规定、直辖市或者有关部门;……”《建设工程工程量清单计价规范》(GB50500-2013)9.8.2中规定:“承包商采购材料和工程设备没有协议的,材料及工程设备总价变动超过5%的,超出部分按本规范附录A的方法计算。 估算和调整材料和工程设备成本”。
上述法律法规、行政法规或行业规范性文件规定了约定价格不明确时的法律适用和计价依据,司法实践中仍存在争议,不少需要成本认定的方法可以“解决和消除” ”。 建设工程建设协议价款条款不明确的,应当按照法律法规、相关国家标准和行业规范性文件的规定,采用专业工程估价的依据和方法处理。 如遇材料价格大幅下跌,双方仍处于友好协商阶段,应及时签订补充合同,调整价差。 据悉,为了尽量减少和防止这方面的纠纷,约定的价格和调整方式应具有可操作性,用词应准确规范,含义表达应独特。
根据建设行政主管部门下发的相关调价文件,拟调整协议价
1、地方行政部门价格调整文件的影响
由于人工、材料、班次等价格持续大幅下降,省内多省发文明确或强制合同承包商承担一切风险,且合同已采用无限制风险和一切风险。 。 若存在价格下跌风险,发包双方可在协商基础上调整工程造价,签订补充合同。 各地建设工程管理部门颁布的同类文件中作出此类规定的重要依据是《建设工程工程量清单计价规范》(GB50500-2013)第3.4.1条的规定,该条规定: “建设工程承包,必须在招标文件和合同中明确估价中的风险内容和范围,不得以无限风险、全部风险或类似词语注明估价中的风险内容和范围。”
此次调价文件的效果如何? 它可以反对双方之间的协议吗?
根据《最高人民法院关于适用〈中华人民共和国协议法〉若干问题的解释(一)》第四条规定:“合同法施行后,人民法院确认协议成立的,无效的,以省人民代表大会及其常务委员会和国务院制定的法律为准。制定的行政法规为依据,地方性法规、行政法规不得为依据。” 也就是说,各省市有关部门发布的相关调价文件不能凌驾于双方的协议之上,司法实践对此也持谨慎态度。 它往往不直接作为裁决的依据,除非司法成本鉴定程序已经启动,并且成本鉴定机构将其作为成本鉴定的重要依据之一。
2、具体应用
虽然不是上述现状表述,但并不意味着《建设工程工程量清单计价规范》(GB50500-2013)中的调价规定以及地方行政部门发布的调价文件毫无意义。 国务院和省、自治区、直辖市建设行政主管部门或者其他有关工程造价计价标准、计价方法的规定,不得突破当事人的约定。 直辖市或有关部门颁布的工程造价计价标准、计价办法等相关规定,为双方履行协议提供指导和参考,有利于争议的谈判和解决。 也就是说,在一些工程中,施工企业可以根据建设行政主管部门下发的相关价格调整文件与建设单位协商,要求建设单位调整约定价格。
因施工单位责任导致工期延误,且延误期间人工、材料价格上涨的,施工订单公司可以主张调整约定价格。
因逾期支付工程预付款、进度款、未及时移交施工场地、未及时提供施工图纸、逾期供应材料、未办理建设行政审批手续的,由建设行政主管部门责令改正。施工单位暂停施工等,造成工期延误的,在延误工期期间,如果建筑材料价格大幅下降,施工企业可以向施工单位提出调整约定价格。 《建设工程工程量清单计价规范》(GB50500-2013)第9.8.3条规定:“协议工程工期延误的,协议履行期内的价格调整按照下列规定确定:
1、因非承包商激励导致工期延误的,后续工程计划进度日价格按计划进度日与实际进度日中较高者为准。
2、因承包商的怂恿导致工期延误的,后续工程按计划进度日的价格按计划进度日与实际进度日中较低者计价。 ”2017年版《建设工程施工协议(示范文本)》第7.5.1条还规定:“工期延误是由于分包商的激励造成的。 协议履行期间,因下列情况导致工期延误和(或)减少费用的,由分包人承担延误的工期和(或)减少的费用,并由分包人向承包商支付费用:合理收入:FIDIC《施工协议条件》也有类似的协议。 部分法官发表类似意见,《四川省中级人民法院关于审理建设合同纠纷案件若干疑难问题的解答》第二十四条【川高发民一(2015)号】建筑材料价格变动风险因工期或者建筑材料供应延误造成的,由当事人承担,当事人提出的调整工程价格的请求不予支持。”
在此情况下,施工企业应当收集证明因施工单位的激励而导致工期延误的证据材料。
对于固定单价或固定总价协议,建筑企业应谨慎
单价协议是指发包双方根据施工图、预算和有关条件,约定估算、调整、确定约定价格的建设工程施工协议。 固定单价协议是指总价在约定范围内不作调整的协议。 双方应明确约定价格所包含的风险范围、风险成本的估算方法以及超出合同风险范围的调整约定价格的方法。
对于固定单价协议来说,在建材价格如此大幅下跌的情况下,对于建筑企业来说是极为不利的。 若价格在约定范围内波动,相应风险由施工单位承担。
总而言之,建筑企业应进一步提高工程承包风险意识。 在招标文件、合同文件中,应考虑受国家调控新政策影响较大的材料价格,不应盲目抬价。 应充分考虑价格下跌对建设协议有效履行的影响,明确材料价格风险范围及超出风险范围的调整措施。 对于建设单位和施工单位双方而言,签订协议时应保障双方合法权益,符合公平原则,确保协议有效、顺利实施,尽力实现协议的有效、顺利实施。平衡双方利益,达到双赢的目的。
可依据、可参照、可参照的主要法律法规等
建材价格大幅下跌,很多建筑企业和施工单位都面临着如何应对协议实施带来的影响的问题,尤其是建筑企业。 对于自行签订的施工承包协议、工程总承包协议、PPP协议以及相关建设工程特许经营协议,建筑企业可按照相关协议应对钢材等建筑材料价格大幅下降的影响。参照、参考以下主要法律法规及其他规定,考虑是否可以与建设单位等相对方协商或提出索赔。 必要时,任何一方均可按照争议解决方式提交调解、仲裁或诉讼解决相关争议。
01
“民法典”
第六条 犯罪主体从事犯罪活动,应当遵循公正原则,合理确定各方当事人的权利和义务。
第五百三十三条 协议成立后,协议的基本条件发生重大变化,是当事人签订协议时无法预见的,不属于商业风险。 如果继续履行协议对一方明显不公平,受到不利影响的一方可以与另一方重新协商; 在合理期限内协商不成的,当事人可以请求人民法院或者仲裁机构变更或者终止协议。
人民法院或者仲裁机构应当结合案件实际情况,按照公正原则变更或者终止协议。
02
2019年12月,工业和信息化部、国家发展改革委联合发布《房屋建筑和市政基础设施工程总承包管理办法》,自2020年3月1日起施行。
The "Measures" clearly stipulates that the construction unit shall bear the risk of the part where the price of main engineering materials, equipment, and labor compares with the base price at the time of bidding, and the fluctuation range exceeds the range agreed in the agreement.
Article 15 Construction units and general project contractors should strengthen risk management and share risks reasonably.
The risks undertaken by the construction unit mainly include:
(1) The price of main engineering materials, equipment, and labor compared with the base price at the time of bidding, the part whose fluctuation range exceeds the range agreed in the agreement;
(2) Changes in the agreed price due to changes in national laws and regulations;
(3) Changes in project cost and construction period caused by unforeseen geological conditions;
(4) Changes in project cost and construction period caused by the construction unit;
(5) Changes in project cost and construction period caused by force majeure.
The specific content of risk sharing shall be agreed upon by both parties in the agreement.
Encourage construction units and general project contractors to use insurance means to improve their ability to prevent risks.
03
As early as 2007 and 2008, due to continuous and large fluctuations in the prices of labor, materials, and shifts, several provinces in the province have issued documents to address the issue of "the contract does not clearly or forcefully stipulate that the contractor bears all risks" Clear regulations have been issued, requiring both parties to sign a supplementary contract to adjust the spread.

In the "Administrative Measures for Subcontracting and Contract Pricing of Construction Projects" (Decree No. 16 of the Ministry of Housing and Urban-Rural Development of the People's Republic of China), there are the following provisions:
Article 3 Subcontracting and contracting prices of construction projects are produced by market competition under the macro-control of the government.
The valuation of project contracting should abide by the principles of fairness, legality and good faith.
Article 13 When determining the agreed price, both parties, the developer and the contractor, shall take into account the influence of the market environment and changes in the prices of production factors on the agreed price.
04
Recently, many places have issued documents on the issue of falling prices of building materials, calling for efforts to protect the rights of construction companies.

山东
On May 31, 2021, the Hebei Provincial Department of Housing and Urban-Rural Development issued the "Notice on Doing a Good Job in Preventing and Resolving the Risk of Abnormal Fluctuation in Building Materials Prices". Recently, the market has been affected by various incentives, and the prices of construction materials such as steel, copper, stainless steel, aluminum, and glass have fluctuated sharply.
For the adjustment of the agreed price caused by the fluctuation of the price of materials, both the contracting party and the contracting party shall implement the price adjustment clause agreed in the agreement. The supplementary contract may stipulate the following contents:
1. The price risk bearing ratio and price adjustment method of building materials that account for more than a certain proportion of the unit project cost;
2. In order to reduce the financial pressure of the construction unit, when the project progress payment is made, the price adjustment part of the building materials will be paid together as the project progress payment.

Notice of the Provincial Department of Housing and Urban-Rural Development on Preventing and Resolving Risks of Abnormal Fluctuations in Building Materials Prices
Su Jian Letter Price [2021] No. 253
Housing and Urban-Rural Construction Bureaus (Education Committees) of cities with districts, and relevant units:
Recently, the market has been affected by various incentives, and the prices of construction materials such as steel, copper, stainless steel, aluminum, and glass have fluctuated sharply. In order to ensure the smooth implementation of the construction project agreement, safeguard the legitimate rights and interests of both parties to the construction project, prevent and resolve the risk of abnormal fluctuations in the price of construction materials, in accordance with relevant laws and regulations, the notice is as follows:
1. In the process of bidding and signing construction agreements, both parties of the construction project should raise awareness of risk prevention, fully consider the risk of material price fluctuations, formulate reasonable price risk control clauses, and clarify the principle of risk sharing.
2. For the adjustment of the agreed price caused by the fluctuation of the price of materials, the contracting party and the contracting party shall implement the price adjustment clause agreed in the agreement. If there is no stipulation in the agreement or the stipulation is not clear, both parties of the construction project contractor may conclude a supplementary contract according to the actual situation and in line with the principles of good faith and fairness. The supplementary contract may stipulate the following contents:
1. The price risk bearing ratio and price adjustment method of building materials that account for more than a certain proportion of the unit project cost;
2. In order to reduce the financial pressure of the construction unit, when the project progress payment is made, the price adjustment part of the building materials will be paid together as the project progress payment.
3. Housing and urban-rural construction administrative departments at all levels and their project cost management agencies should strengthen the detection of market prices of building materials, do a good job in the release of material price information, reduce the frequency of material price information releases, warn of price fluctuation risks, and guide all aspects of project construction. To prevent and defuse risks, do a good job in interpretation of the new valuation policy and dispute mediation services.
Housing and Urban-Rural Development Department of Shanxi Province
2021 年 5 月 28 日
(This piece is publicly released)
山东
On June 4, 2021, the Hangzhou Provincial Department of Housing and Urban-Rural Development issued the "Notice on Preventing and Resolving Risks of Abnormal Price Fluctuations of Building Materials". 清除:
1. During the process of bidding and agreement signing, both parties of the construction project should clarify the risk content and risk range of the price of building materials, as well as the adjustment methods beyond the risk range.
2. The contracting party and the contracting party can share the risk according to the "Zhejiang Provincial Construction Project Pricing Rules" (2018 version), and agree in the agreement: the contractor can bear the price risk of labor and individual materials within ±5%, and the excess part should be By the subcontractor or benefit.
3. During the agreed construction period, when the price of main building materials fluctuates abnormally, in order to reduce the financial pressure on the contractor, the contracting party of the construction project can negotiate that when paying the progress of the project, the difference in construction materials will be paid together as the progress of the project , and sign a supplementary contract.


上海
On August 11, 2021, the Shanghai Housing and Education Commission issued a notice on "Guiding Opinions on Strengthening the Prevention and Control of Market Price Risks in Labor and Materials in Construction Agreements".
1. When signing the construction agreement, both parties, the developer and the contractor, should fully consider the construction period and market price changes according to the specific conditions of the project, reasonably determine the signing agreement price and related adjustment methods, and strictly implement it during the implementation of the agreement.
2. In the construction agreement, unlimited risks, all risks or similar sentences shall not be used to specify the content and scope of risks in the valuation, and the contents of significant risks that are unreasonable or obviously unfair shall not be stipulated.
3. If the agreement does not stipulate the scope and extent of the risk or the agreement is unclear, or the agreement stipulates that it adopts a fixed price lump sum, and after the establishment of the agreement, the basic conditions of the agreement have occurred that cannot be foreseen by the contracting party when signing the agreement. It is a major change of commercial risk, and if continuing to perform the agreement is obviously unfair to both the contracting party and the contracting party, the contracting party may, in accordance with the relevant provisions of the "Civil Code" and the actual situation, follow the principles of good faith and fairness, and sign with reference to the principles stated in the text Supplement the contract and share risks reasonably.
4. In the event of a delay in the construction period of the agreed project, the price adjustment during the agreement performance period shall be determined according to the principles stated in the document.

Notice of Shanghai Municipal Housing and Urban-Rural Development Commission on Printing and Distributing "Guiding Opinions on Strengthening the Prevention and Control of Market Price Risks of Labor and Materials in Construction Agreements of Construction Projects"
Beijing Construction Development [2021] No. 270
All relevant units:
In order to maintain the order of the construction market, ensure the quality and safety of the project, reasonably share the risks brought about by abnormal fluctuations in the market prices of labor, materials, engineering equipment, construction machinery, etc., safeguard the legitimate rights and interests of both parties, and reasonably determine and effectively control For project cost, the Municipal Housing and Urban-Rural Development Commission formulated the "Guiding Opinions on Strengthening the Prevention and Control of Market Price Risks in Labor and Materials in Construction Agreements of Construction Projects." It is now printed and distributed to everyone, please implement it accordingly.
特此通知。
Attachment: Guiding Opinions on Strengthening the Prevention and Control of Market Price Risks of Labor and Materials in Construction Agreements of Construction Projects
Shanghai Housing and Urban-Rural Development Commission
2021 年 8 月 11 日







青海
On May 19, 2021, the Yunnan Provincial Department of Housing and Urban-Rural Development issued the "Notice on Guiding Opinions on Risk Management and Control of Building Materials Prices", clarifying:
1. The construction agreement must clearly stipulate the price risk control clauses of the main building materials, and shall not use unlimited risk or all risks to stipulate the content and scope of material price risk in the agreement terms. The risk margin of the main material price agreement should be controlled within 5%.
2. If the construction agreement stipulates the scope of main materials, risk range and adjustment method, it shall be implemented according to the agreement. If there is no agreement in the construction agreement or the agreement is unclear, the contracting party shall establish or sign a supplementary contract on the basis of consultation.
3. If the construction agreement has agreed not to adjust the price of main materials or stipulates that the contractor shall bear unlimited material price risks, it is unfair to one party to the agreement. Based on the principles of seeking truth from facts and being fair and equitable, negotiate and sign supplementary contracts for price adjustments of main materials.

Notice on Guiding Opinions on Risk Management and Control of Building Materials Prices
Shaanxi Jianfa [2021] No. 94
Housing and Urban-Rural Development Bureaus of cities with districts, Housing and Urban-Rural Development Bureaus of Yangling Demonstration Zone, Housing and Urban-Rural Development Bureaus of Xixian New District, Housing and Urban-Rural Development Bureaus of Hancheng City, Housing and Urban-Rural Development Bureaus of Shenmu City and Fugu County, all relevant units:
In recent days, due to the influence of various international and foreign markets, the market price of steel and other major materials in our province has fluctuated greatly, which has a greater impact on construction projects. In order to maintain the order of the construction market, ensure the quality and safety of projects, and reasonably determine and effectively control project costs, Efforts should be made to ensure the legitimate rights and interests of both the contracting party and the contracting party to ensure the smooth implementation of the project. According to the "Administrative Measures for Subcontracting and Contract Pricing of Construction Projects" (Decree No. 16 of the Ministry of Housing and Urban-Rural Development), "Measures for the Management of Construction Project Costs in Shaanxi Province" (Decree No. 133 of the People's Government of Sichuan Province), combined with the actual situation of our province, uphold Based on the principles of objectivity, fairness and impartiality, the following guiding opinions are put forward on the risk of material price:
1. Both the contracting party and the contracting party should raise the awareness of price risk prevention of main materials, and fully consider the impact of material price fluctuations on project cost, project quality, and construction safety. The construction agreement must clearly stipulate the price risk control clauses of main building materials, and unlimited risk, all Risk specifies the material price risk content and scope in the terms of the agreement. The types of main materials shall be stipulated in the agreement between the contracting party and the contracting party, and the risk range agreed upon in the price of main materials shall be controlled within 5%.
2. If the construction agreement stipulates the scope of main materials, risk range and adjustment method, it shall be implemented according to the agreement. If there is no agreement in the construction agreement or the agreement is unclear, the contracting party shall establish or sign a supplementary contract on the basis of consultation.
3. If the construction agreement has agreed not to adjust the price of main materials or stipulates that the contractor shall bear unlimited material price risks, it is unfair to one party to the agreement.实事求是和公正公平的原则,协商订立主要材料价钱调整的补充合同。
4.工期延误期间,因主要材料价位下降导致损失的:非承包人诱因引起的延误,承包人应向分包人索赔;承包人缘由导致工期延误,由承包人自行承当。
5.各省住房城乡建设主管部门要高度注重建筑材料价钱异常波动带来的风险,密切关注建筑市场价钱的波动变化。降低价钱信息发布频次和范围,动态发布材料价钱信息,及时提示建设各方材料价钱的涨跌情况。
6.各级住房城乡建设主管部门加大施工协议管理,进行施工协议签署中和签署后监管。对不根据《陕西省建设工程造价管理办法》和《陕西省建设工程工程量清单规则》有关规定签署施工协议的进行处理,不良行为在湖南省建筑市场监管和诚信信息一体平台给以公布。
Department of Housing and Urban-Rural Development of Qinghai Province
2021 年 5 月 19 日
山东
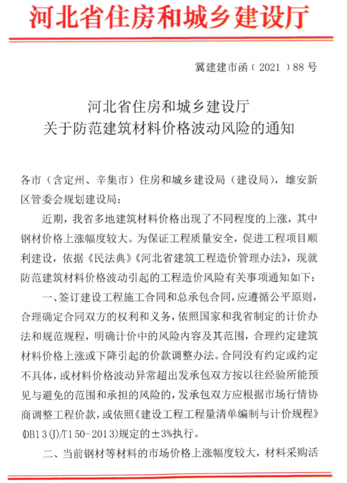
2021年6月3日,河南省住房和城乡建设厅印发《关于防范建筑材料价位波动风险的通知》,明晰:
签署建设工程施工协议和总承包协议,应合理约定建筑材料价位下降或升高导致的价款调整办法。协议没有约定或约定不具体,或材料价位波动异常超出发承包双方按往年经验所能预见与防止的范围和承当的风险的,发承包双方应按照市场行情协商调整工程价款,或根据《建设工程工程量清单编制与计价规程》(DB13(J)T150-2013)规定的±3%执行。
文件原文:


青海
2021年5月14日,湖北省建设工程造价管理西站发布《关于对建筑材料价钱风险管控指导意见的通知》(甘建价字〔2021〕15号),建议风险幅度宜控制在5%以内:
1.施工协议中,主要材料价钱约定的风险幅度按《建设工程工程量清单计价规范》(GB50500-2013)9.8节规定,宜控制在5%以内。风险幅度以内的由承包人承当或获益,风险幅度以外的由分包人承当或获益。
2.承包人应有限度承当材料价钱等市场风险,根据《建设工程工程量清单计价规范》(GB50500-2013)要求,不得采用无限风险、所有风险或类似句子规定计价中的风险内容及范围。
3.施工协议中约定了主要材料的范围、风险幅度和调整方式的,按协议约定执行。未约定或约定不明的,发承包双方应在协商基础上,按《建设工程工程量清单计价规范》(GB50500-2013)的规定签署补充合同。
4.施工协议中约定不调整材料价钱或约定承包人承当无限材料价钱风险的,协议履行期间,当主要材料价位的涨跌幅渡过大,继续履行协议对协议一方显失公正的,发承包双方应协商订立主要材料价钱调整的补充合同。
5.因非承包人的缘由导致工期延误的,延误期间发生的材料价钱涨跌的,下降时,按下降的价钱调整合同价款;上涨时,不调整协议价款。
6.因承包人的诱因导致工期延误的,延误期间发生的材料价钱涨跌的,下降时,不调整协议价款;上涨时,按上涨的价钱调整合同价款。

青海省建设工程造价管理北站
关于对建筑材料价钱风险管控指导意见的通知
甘建价字〔2021〕15号
All relevant units:
近日以来,我省钢材等主要建筑材料市场价位波动较大,减小了建设成本,对工程建设影响较大。为稳定建筑市场秩序,保证工程质量和安全,强化建筑市场各方主体的风险意识和履约能力,着力维洗发承包双方合法权益,合理确定和有效控制工程造价,确保工程建设的顺利施行,依照《中华人民共和国民法典》、《建筑工程施工分包与承包计价管理办法》(住房城乡建设部令第16号)、《甘肃省建设工程造价管理细则》以及《建设工程工程量清单计价规范》(GB50500-2013)等有关规定,结合我省实际,本着实事求是、公平合理的原则,提出如下指导意见,请认真贯彻执行。
一、合理签署施工协议
发承包双方签署施工协议时,应按《建设工程工程量清单计价规范》(GB50500-2013)有关规定合理签署协议。
二、共同应对建筑材料市场价位波动变化,合理分担风险
1.工程造价计价中实行风险共担和合理平摊原则,彰显交易的公正性。发承包双方应进一步提高风险防范意识,在招标文件、合同中合理设置计价风险条款,约定风险范围、幅度及超出幅度后的调整办法。承包人应有限度承当材料价位等市场风险,根据《建设工程工程量清单计价规范》(GB50500-2013)要求,不得采用无限风险、所有风险或类似词句规定计价中的风险内容及范围。
2.施工协议中约定了主要材料的范围、风险幅度和调整方式的,按协议约定执行。施工协议中未对材料价钱风险进行约定或约定不明的,发承包双方应在协商基础上,按《建设工程工程量清单计价规范》(GB50500-2013)的规定签署补充合同。
3.施工协议中,主要材料价钱约定的风险幅度按《建设工程工程量清单计价规范》(GB50500-2013)9.8节规定,宜控制在5%以内。风险幅度以内的由承包人承当或获益,风险幅度以外的由分包人承当或获益。
4.施工协议中约定不调整材料价钱或约定承包人承当无限材料价钱风险的,协议履行期间,当主要材料价位的涨跌幅渡过大,继续履行协议对协议一方显失公正的,发承包双方应本着实事求是和公正公平的原则,协商订立主要材料价钱调整的补充合同。
5.因非承包人的诱因导致工期延误的,延误期间发生的材料价钱涨跌的,下降时,按下降的价钱调整合同价款;上涨时,不调整协议价款。因承包人的诱因导致工期延误的,延误期间发生的材料价钱涨跌的,下降时,不调整协议价款;上涨时,按上涨的价钱调整合同价款。
三、密切关注建筑材料市场行情波动,强化价钱检测,及时发布市场信息价
各省州造价管理机构要高度注重建筑材料价钱异常波动带来的风险,密切关注建筑材料市场价位的波动变化,强化建筑材料价位的动态检测,降低价钱信息发布频次和范围,动态发布价钱信息。
青海省建设工程造价管理北站
2021 年 5 月 14 日
青海

青海省住房和城乡建设厅关于强化工程建设人工材料价钱风险控制的意见
鲁建标字〔2019〕21号
各省住房城乡建设局:
为贯彻落实《山东省人民政府办公厅关于进一步推动建筑业变革发展的十六条意见》(鲁政办字〔2019〕53号),提高建设市场各方主体的风险意识和履约能力,规范施工协议的签署,保障发承包双方合法权益,合理处置和降低因物价变化导致的价款调整纠纷,维护建筑市场稳定秩序,依据有关法律、法规、规范及《住房城乡建设部关于强化和改善工程造价监管的意见》(建标〔2017〕209号)等文件精神,结合我省实际,提出以下意见:
一、工程造价计价中应该遵守风险共担和合理平摊原则,彰显交易的公正性。
二、引导建设工程发承包双方建立施工协议管理,加强协议意识和诚信履约意识,提高风险防范自觉性,在招标文件、施工协议中合理设置计价风险条款,约定风险内容、范围及超出范围后的调整办法,承包人应有限度承当物价变化等市场风险。根据《建设工程工程量清单计价规范》(GB50500-2013)有关强制性条文的规定,不得采用无限风险、所有风险或不调整等类似词句规定计价风险内容及范围。
三、人工价钱变化时的协议价款调整
(一)协议对人工费调整有具体约定的,根据协议执行。
(二)协议对人工费调整没有约定或约定不具体的,发承包双方根据以下原则协商调整工程造价:
1.设区市建设主管部门发布市定额人工市场指导总价的:
(1)市建设主管部门调增市定额人工指导总价时,自调整生效之日起完成的工程量,按照市定额人工指导均价的调增幅度(比率),调增工程价款的人工费,但协议约定的定额人工总价低于调增后的市定额人工指导总价的除外。
(2)市建设主管部门核减市定额人工指导总价时,自调整生效之日起完成的工程量,按照市定额人工指导均价的核减幅度(比率),核减工程价款的人工费,但协议约定的定额人工总价高于核减后的市定额人工指导总价的除外。
2.设区市建设主管部门未发布市定额人工市场指导总价的,按照省定额人工总价的调整幅度(比率),根据上条原则调整工程价款的人工费。
(三)省建设主管部门调整省定额人工总价时,自调整生效之日起完成的工程量,各项以省价人工费(或省价人机费)为基础计取的费用同时进行调整。
四、材料价钱变化时的协议价款调整
(一)协议对材料价钱风险范围和调整办法有具体约定的,根据协议执行。
(二)协议未对材料价钱风险进行约定或约定不具体的,发承包双方根据以下原则协商调整工程造价:
1.调整的范围限定于主要材料。主要材料是指药量较大、占工程造价比列较高的材料,包括的范围以协议约定为准。当协议未对主要材料范围进行明晰约定时,则通常应包括如下内容:
(1)金属材料、木材、水泥、混凝土、沥青混凝土、预制构件、砂浆、砖、瓦、砂子、碎石、石灰、石材、防水材料、防腐材料、玻璃、保温材料、门窗、面砖、管材、管件、阀门、电线线缆、灯具、卫生卫浴、散热器、苗木、花卉等。
(2)协议价上单种材料合价占单位工程造价比列在1%及以上的材料。
(3)设区市工程造价管理机构规定的其他主要材料种类。
2.主要材料价钱发生波动时,波动幅度在±5%以内(含5%)的,材料利差不进行调整;波动幅度超出±5%的,根据超出部份调整材料利差。
3.材料利差的调整办法参照《建设工程工程量清单计价规范》(GB50500-2013)附表“A.2造价信息调整价钱差额”和《建设工程施工协议(示范文本)》(GF-2017-0201)通用协议条款“11.1市场价位波动造成的调整”中“第2种形式:采用造价信息进行价钱调整”的有关规定进行。
材料价钱涨跌幅度等具体估算方式由设区市工程造价管理机构确定。
五、合同未对工期延误期间物价变化价款调整办法进行约定或约定不具体的,发承包双方根据以下原则协商调整工程造价:
1.因非承包人缘由导致工期延误,延误期间发生人工、材料价位下降时,根据下降价钱调整合同价款;上涨时,不调整协议价款。
2.因承包人缘由导致工期延误,延误期间发生人工、材料价钱大涨时,根据上涨价钱调整合同价款;下降时,不调整协议价款。
六、合同中早已采用无限风险、所有风险或不调整等类似句子对计价风险进行约定,但在施工过程发生了协议签署时双方不能合理预见的外部诱因,物价形成急剧波动,继续履约对协议一方存在显著困难时,为保证建设项目顺利施行,发承包双方可参照原意见前述规定协商调整工程造价。
七、各市要在原意见的基础上进一步细化管理举措,构建完善价款调整争议调处机制。密切跟踪市场,及时发布定额人工市场指导总价和材料信息价位。当工程建设材料价钱变化幅度较大时,及时发布预警信息,加强动态管理力度,引导建设市场各方主体合理确定和有效控制工程造价。
八、之前文件规定与原意见不一致的,以原意见为准。
Department of Housing and Urban-Rural Development of Qinghai Province
2019 年 9 月 16 日
广州

广州省住房和城乡建设厅关于强化建筑工程材料价钱风险管控的指导意见
粤建市函〔2018〕2058号
各地级以上市住房城乡建设主管部门,各有关单位:
去年以来,受宏观新政、基建投资加强等影响,我省建筑材料价位波动异常,石料、水泥、砂浆、混凝土等价钱出现了不同程度的下跌,超出了发承包双方所能预见的范围和承当的风险,严重影响了施工协议的正常履行,给工程施工带来潜在的质量、安全隐患。为稳定建筑市场秩序,合理增加工程建设材料价钱异常波动带来的风险,着力维洗发承包双方的合法权益,依照《中华人民共和国协议法》《建筑工程施工分包与承包计价管理办法》(住房城乡建设部令第16号)和《广东省建设工程造价管理规定》(粤府令第205号)等有关规定,结合我省实际,本着实事求是、风险共担的原则,提出如下指导意见,请认真贯彻执行。
一、高度关注建材价钱异常变化,积极调节市场供需平衡
各级住房城乡建设主管部门要认真贯彻落实县委十二届四次全会和省政府举办的全国上半年经济剖析会的布署,根据“稳下降、促变革、调结构、惠民生、防风险”的有关工作要求,进一步加快工程项目的建设和管理,积极主动会同水利、国土资源、环境保护等部门构建石料等建材管理的动态协作工作机制,规范河、湖砂的采集活动,广泛开辟用砂来源渠道,以满足全国建设工程非常是涉及民生的重点工程项目对合格工程用砂的需求。
二、强化建材价钱信息的动态发布,引导市场主体正确研判建材价钱走势
各级住房城乡建设主管部门要大力落实《广东省住房和城乡建设厅转发〈住房城乡建设部关于强化和改善工程造价监管的意见〉的通知》(粤建价〔2017〕248号)的规定,强化对市场价钱走势的检测、预研、预警,动态调整发布周期,及时发布人工和钢材、水泥、砂石、砂浆、混凝土及混凝土制品等主要材料价钱以及各种造价指标指数,引导建筑市场主体对建材价位的变化进行研判,为工程造价的合理确定和有效控制提供支撑。
三、提高发承包双方的风险意识,合理确定建材价钱
近日石料、水泥、预拌灰浆、混凝土及混凝土制品等材料价位的波动,客观诱因较多,超出了发承包双方按往年经验所能预见与防止的范围和承当的风险,已导致协议双方利益的严重失衡,在编审工程投资计算、设计概算、施工图预算、招标控价、投标投价、发承包协议的签署、工程结算(决算)时,发承包双方应进一步提高工程风险意识。
一是建设单位在工程建设全过程应充分考虑建材价位波动对工程质量、安全、工期和造价的影响。
二是投标人在投标报价时应考虑建材价位波动存在的风险诱因,合理报价,确保工程质量和施工安全,保证工程按期交付使用。
三是发承包双方签署发承包协议时,应在协议中明晰可调价的主要材料范围,合理约定主要材料价位波动的风险幅度及超出幅度后的调整办法,公正分担主要材料价位波动导致的风险,以保障工程的顺利施行。
四是涉及建设工程人工、材料、施工机具台班价位波动异常,超出发承包双方按往年经验所能预见与防止的范围和承当的风险的,可参照《建设工程工程量清单计价规范》(GB50500-2013)第9.8.2条原则重新协商协议价款调整方式。
四、加大建材价钱争议的调处力度,确保工程建设顺利施行。
各级住房城乡建设主管部门及其工程造价管理机构应构建完善工程建材价钱争议调处机制,对发承包双方提出的建材价钱争议,要根据“实事求是、客观公平”的原则认真快速调处,以推动工程建设顺利施行。
广州省住房和城乡建设厅
2018 年 8 月 28 日
平顶山



长春

关于调整建设工程材料价钱指导性意见的通知
吉建造〔2017〕13号
各省州教委(住房城乡建设局)、长白山管委会住房城乡建设局,梅河口、公主岭市住房城乡建设局,各有关单位:
2017年下半年,全国建设工程材料价钱出现急剧下降,其升幅和影响时间是发承包双方在工程分包和投标报价时难以预测的。协议中对价钱风险的内容、范围以及解决办法不约定或约定不明,导致协议缺陷,是协议当事双方的责任。
为合理确定工程造价,确保工程质量和施工安全,依据《吉林省建筑市场管理细则》和《建筑工程施工分包与承包计价管理办法》(工信部令第16号)的有关规定,现就建设工程材料价钱调整提出如下指导性意见;
一、各市地州建设行政主管部门要及时发布本地区的市场材料价钱及综合价钱,以指导建设工程招标投标和工程结算。
二、各工程造价咨询企业、工程招标代理机构在编制标底(招标控制价)和招标文件时,应考虑物价下跌对工程造价的影响。
三、发承包双方应根据工程造价管理的相关规定,就材料利差调整等问题及时签署补充协议或合同。
承包人采购材料和工程设备,协议中对材料和工程设备价位未明晰风险范围和超出风险范围未明晰调整办法的,其主要材料和工程设备,差价在5%以内(含5%)的,由施工单位承当;超过5%以上部份的差价,由建设单位承当。
四、承分包双方应进一步提高工程承包风险意识,招标人应在招标文件和协议中,充分考虑物价下跌对工程质量、施工安全和工期的影响,明晰约定材料价钱风险范围和超出风险范围后的调整办法。投标人在投标报价时应考虑价钱风险诱因并估算相应的风险费用,不得盲目杀价,确保工程质量和施工安全,保证工程按期交付使用。
山东省住房和城乡建设厅
2017 年 11 月 1 日
青海

青海省住房和城乡建设厅关于强化建筑材料价钱风险管控工作的通知
湘建价函〔2019〕149号
各省州住房和城乡建设局,各有关单位:
近些年来,随着国家对生态环境保护力度的不断加强,对环境污染监管的持续加大,我省建筑材料市场发生变化,建材价位波动较大,石料、水泥、混凝土等价钱出现了不同程度的下降,严重影响了施工协议的正常履行。为稳定建筑市场秩序,清除建筑材料价钱异常波动引起的社会矛盾,切实维洗发承包双方的合法权益,依照《中华人民共和国协议法》《建筑工程施工分包与承包计价管理办法》(住房城乡建设部令第16号)和《湖南省建设工程造价管理办法》(省人民政府令192号)等有关规定,结合我省实际,本着实事求是、公平合理的原则,提出如下指导意见,请认真贯彻执行。
一、密切关注建材市场行情波动,引导规范协议履约
各级建设行政主管部门要积极联合本级发改、市场监管等部门构建价钱采集联动机制,密切关注建材价钱变化异动。强化风险管理,引导和规范建设各方主体的市场交易和协议履约行为。
二、提高风险意识,合理确定建材价钱
建设工程施行过程中,发承包双方应提高风险防范意识,充分考虑施工期间建筑材料价钱变化对工程施行的影响。
1.招标人在编制招标文件条款及招标控制价时,应考虑物价波动对工程造价的影响。投标人在投标报价时,应综合考虑价钱风险诱因并估算相应的风险费用,防止盲目报价。
2.发承包双方在签署施工协议时,应合理约定主要材料价钱波动的风险幅度及超出幅度后的调整办法,保障工程的顺利施行。根据《建设工程工程量清单计价规范》(GB50500-2013)要求,发承包方在招标文件和协议约定的清单总价或单价中不得包含无限风险或所有风险。
3.协议中对主要材料范围、价格风险幅度以及调整办法未进行约定或则约定不明的,发承包双方可根据《湖南省建筑工程材料预算价位编制与管理办法》(湘建价〔2018〕129号)第九条协商订立补充合同。
三、加强建材价钱检测和争议调处,维护公正正义和社会稳定
1.各级工程造价管理机构应强化建筑材料价钱的动态检测,调整发布周期,充分借助信息化形式降低发布频次,及时测算发布水泥、砂石、混凝土等主要材料市场参考价钱,为工程造价的合理确定和有效控制提供支撑。
2.各级工程造价管理机构应强化建材价钱争议调处工作。严格依照工程造价争议调处相关规定,秉持“实事求是、客观公平”的原则,对发承包双方提出的建材价位的相关争议快速调处,维护公正正义及社会稳定,确保工程建设顺利施行。
Department of Housing and Urban-Rural Development of Qinghai Province
2019 年 7 月 25 日
转载请注明出处:https://www.twgcw.com/gczx/163.html
