看山东定位四大钢铁基:先进、精品、高端、特种!如何布局?

轧钢小编首先公布答案——山东:建设青岛、日照先进钢铁制造产业基地、莱芜精品钢生产基地、临沂高端不锈钢、肥城特钢产业基地!
由于本文较长,轧钢编辑选择了滑动文本框进行编辑。 想要了解更多详情的朋友,请上下滚动查看《山东省人民政府关于印发山东省新旧动能转换重大工程实施方案的通知》:
山东省人民政府
关于印发山东省新旧动能转换重大项目
实施方案通知
鲁政发[2018]7号
各市人民政府,各县(市、区)人民政府,各省级政府部门,各直属机构,各主要企业,各高等院校:
现将《山东省新旧动能转换重大工程实施方案》印发给你们。 请认真组织实施。
山东省人民政府2018年2月13日
(本文向社会公开发布)
山东省新旧动能转换重大工程实施方案
为全面贯彻落实党的十九大精神,根据《国务院批复新旧动能转换综合试验区建设总体方案》精神山东能源》(国函[2018]1号),根据《国家发展和改革委员会关于印发山东新旧动能转换的通知》《山东省综合能源城建设总体方案的通知》 《试验区》(发盖区发〔2018〕67号)要求,落实省第十一次党代会部署,加快推进新旧动能转换重大工程,全面提升发展质量和效益。 现制定本计划。
第一章 形势与环境
加快新旧动能转换,是我省走在决胜全面建成小康社会、开启全面建设社会主义现代化国家新征程前列的重要战略部署。 这既是重大机遇,也是重大责任和重大挑战。 综合各方面因素分析,我省有基础、有条件、有能力实施新旧动能转换重大工程,努力开创经济文化强省建设新局面。
第一节 基本现状
党的十八大以来,全省认真贯彻落实党中央、国务院重大决策部署,积极适应经济发展新常态,以新发展理念为指导,深化供给侧结构性改革,着力探索促进新旧动能不断转换的途径。 实现经济社会持续健康发展的发展方式和体制机制。
(一)综合实力迈上新台阶。 全省经济保持中高速增长。 2013年以来,地区生产总值年均增长8.2%,2017年达到726782万元,位居全国第三。 人均地区生产总值从8000美元增加到1万美元以上。 一般公共预算收入6098.5亿元,年均增长8.5%。 固定资产投资54236亿元,社会消费品零售总额33649亿元,分别居全国第一、第二位。 城乡协调发展、新型城镇化和“两区一圈一带”战略深入实施。 基础设施日趋完善,网络化、智能化水平不断提高。 强大的综合实力为动能转换提供了充足的韧性潜力和回旋余地。
(二)传统动能改造取得新进展。 三大产业结构调整比例为6.7:45.3:48.0。 第三产业成为经济增长的主要动力,对经济增长的贡献率为56.4%。 全省规模以上工业企业主营业务收入14.3万亿元,位居全国第二,其中轻工、纺织服装、机械、化工、冶金、建材、医药七大支柱产业约占80%。 传统产业与信息化、智能技术融合加速,转型升级步伐加快。 规模以上工业企业技术改造投资超过1.6万亿元,居全国第一。 高端装备制造、生物医药等千亿元产业集群10余个。 。 钢铁、煤炭、电解铝、轮胎、水泥等行业落后低效产能退出加快,为先进产能让路。
(三)新经济发展新突破。 以新技术、新产业、新业态、新模式为特征的新经济增加值占地区生产总值的比重达到22.6%。 云计算、物联网、大数据、移动互联网等新一代信息技术快速发展。 新能源、新材料、现代海洋等产业快速发展。 战略性新兴产业占地区生产总值的比重达到10.2%。 共享经济、平台经济、个性化定制、云制造等新业态新模式不断涌现。 信息、金融、科研和技术服务等现代服务业加快发展,电子商务、快递服务强劲增长,为加快培育新经济、推动居民消费升级提供了重要支撑。人们。
(四)创新创业迸发出新活力。 全社会R&D经费支出占地区生产总值的2.35%。 规模以上高新技术产业产值达到5.5万亿元,约占规模以上工业总产值的35%。 山东半岛国家自主创新示范区、黄河三角洲农业高新技术产业示范区建设取得积极进展。 国家企业技术中心、企业重点实验室、工业设计中心等创新平台数量均居全国第一。 高水平建设国家超级计算济南中心、海洋科学与技术国家实验室(试点)等一批重大科技基础设施。 量子通信、高端容错计算机系统、深水半潜式钻井平台、高速列车等一批高端技术项目取得重大突破。 创新创业生态环境持续优化,专业技能型多层次人才队伍不断壮大,人力资源总量超过1500万人。
(五)改革开放创造新优势。 简政放权、商事制度改革、营商环境建设取得积极进展。 2013年以来,共减少省级行政审批事项641项,省、市、县三级非行政许可事项全部取消。 全省市场主体数量达到806.8万个,位居全国第二。 国企、三农、金融、医疗、教育、信用体系等重点领域改革走在全国前列。 对外开放战略布局进一步完善,积极融入国家“一带一路”建设,积极对接京津冀协同发展,一批高水平开放中韩自贸区地方经济合作示范区、国家跨境电子商务综合试验区等平台。 率先建设,鲁港、鲁台交流合作成果丰硕。 进出口总额17823.9亿元,实际利用外资1210.6亿元。 优势产能走出去步伐加快,对“一带一路”沿线国家和地区实际投资100.6亿元。
(六)生态建设取得新成果。 绿色发展理念更加深入人心,主体功能区布局进一步优化。 大气污染防治行动计划加快推进,全省PM2.5、PM10、二氧化硫、二氧化氮等主要污染物平均浓度分别下降41.8%、33.8%、66.2%、22.9%与2013年相比,水环境质量明显改善,省控重点河流主要水质指标COD、氮氧化物平均浓度分别比2013年下降9.0%、36.5% 2013年,土壤和固体废物污染防治成效显着,工业固废资源综合利用率达到86.1%。 人居环境质量不断改善,绿色、生态、美丽山东新形象初步显现。
同时,我们也必须清醒地认识到,我省大而不强、发展不平衡不充分的问题仍然突出,质量和效益有待进一步提高。 化解过剩产能、淘汰落后产能任务艰巨。 传统工业约占工业的70%,重化工业约占传统工业的70%。 大多数行业处于价值链中低端,面临转型升级压力。 传统驱动力的主导地位尚未确立。 改变。 新经济规模较小,新兴产业比重较低,人工智能、工业互联网、车联网等领域整体实力较弱。 新业态、新模式处于起步或后续阶段,新动能对经济发展的引领和支撑作用尚未发挥。 充分利用。 研发和创新投入不足。 只有7%的规模以上工业企业设立了研发机构。 科研成果转化率低,自主创新能力亟待提高。 能源消耗总量和主要污染物排放总量位居全国前列,资源环境承载能力接近上限。 重点领域改革难度加大,国有经济战略布局亟待优化调整,民营企业活力不足,资本等要素市场还不发达,市场和政府配置资源的能力不强服务水平有待进一步提高。 开放型经济发展优势尚未充分发挥,国际服务体系建设相对滞后,全面开放的广度和深度有待进一步拓展。 这些都是我省加快新旧动能转换必须着力攻克的关键问题,迫切需要创新思路加快解决。
第二节 机遇与挑战
当前,国内外经济形势继续发生深刻变化。 我省发展面临前所未有的机遇和挑战。 我们必须深刻把握战略机遇的丰富内涵,积极应对复杂严峻的困难挑战,赢得新一轮转型发展机遇。 和主动性。
从国际角度看,新旧动能转换已成为世界经济复苏繁荣的关键。 国际金融危机爆发以来,世界经济进入长期深度调整阶段。 深层次结构性矛盾凸显,潜在增长率持续下降,全球经济一体化进程曲折,面临诸多不确定因素。 与此同时,创新正在成为全球经济增长的新引擎。 新一轮科技革命和产业变革正在加速聚集、爆发。 特别是信息技术、生物技术、制造技术、新材料技术、新能源技术等广泛渗透到各个领域。 ,正在引发国际产业分工的深刻变革,重塑世界经济格局。 主要发达国家和新兴经济体调整发展战略,提前部署面向未来的创新行动,积极抢占发展制高点。
从国内看,新旧动能转换已成为建设现代化经济体系的战略选择。 “十三五”以来,我国加快推进供给侧结构性改革,取得了显著成效。 经济增长内生动力不断增强,经济运行由下滑转平稳的态势进一步巩固。 党的十九大深刻阐明了习近平新时代中国特色社会主义思想,为我国决胜全面建成小康社会、实现全面建成小康社会提供了科学行动指南。 “两个一百年”奋斗目标和伟大复兴的中国梦。 我们要坚决实施科教兴国战略、人才强国战略、创新驱动发展战略、乡村振兴战略、区域协调战略、可持续发展战略、贯彻军民融合发展战略,坚决打好防范化解重大风险、精准脱贫、污染防治攻坚战,继续深化产权保护、国家治理等重点领域和关键环节改革国有企业和资产、财政、财税金融、政府管理等方面将进一步推动质量变革、效率变革、动力变革,实现更高质量、更有效率、更公平、更可持续的发展。
从我省来看,新旧动能转换形势紧迫、任务艰巨,但潜力和空间巨大。 我省发展阶段、经济结构、资源禀赋、区域区位具有特色和代表性。 既具备引领发展的基础和优势,也面临转型发展的风险和困惑。 有能力、有责任带头探索北方地区可复制的解决方案。 ,一个可推广的动能转换路径模型。 省委、省政府以习近平新时代中国特色社会主义思想为指导,认真贯彻党的十九大精神,抢抓国家批复建设的重大机遇山东新旧动能转换综合试验区统筹规划、科学部署,加快完善促进新旧动能转换的政策体系和体制机制,有利于全面解决发展瓶颈问题长期以来制约山东发展的问题,全面提升经济创新能力和竞争力。 各级各部门积极适应新形势、新变化、新要求,强化危机意识,树立战略思维,增强改革创新能力。 广大人民群众坚定支持、热切期盼齐鲁勇敢站在新一轮发展前列,取得更大成就。 共创辉煌,全省形成了集中力量加快新旧动能转换的浓厚氛围,具备了良好的政治基础、工作基础、群众基础。
第二章 一般要求
第一节 指导思想
以习近平新时代中国特色社会主义思想为指导,全面贯彻落实党的十九大精神,坚持新发展理念,坚持质量第一、效率第一,以侧结构性改革为主线,以新技术、新产业、新业态、新模式为核心,以知识、技术、信息、数据等新生产要素为支撑,推动产业智能化、智能化产业化、跨界融合、品牌高端化,提升传统产业和新兴产业提质增效。 做大规模、跨界融合增势、高端品牌提升价值,着力加快构建实体经济、科技创新、现代金融、人力资源协调发展的产业体系,协调区域发展统筹协调、城乡一体化、陆海联动、减排节能绿色发展,在风清气正的政治生态基础上,打造精干高效的政府生态、充满活力的创新创业生态、迷人的创新创业生态。打造践行新发展理念高地、推动供给侧结构性改革高地、对接国家发展战略高地、承接转型高地统筹南北发展,推动经济发展质量变革、效率变革、动力变革,提高全要素生产率,实现创新发展、可持续发展、引领发展,推动山东从大到强并率先打造全国重要的新经济发展聚集地和东北亚极具活力的增长极,为推动全国新旧动能转换、建设现代化经济体系作出积极贡献。
第二节主攻方向
把握全球科技革命和产业变革趋势,加快新技术涌现、新产业培育壮大、新业态涌现、新模式蓬勃涌现,积极培育新的经济增长点,形成新的经济增长点。引领和支撑经济发展的强大动力。
工业智能化。 推动传统产业数字化、网络化、智能化建设,运用新技术、新管理、新模式加快制造业智能化转型,提高服务业智能化水平,推动农业智能化发展,全面提升产品技术、工艺装备、能效标准,将使价值链向高水平跃升,促进“老树发新芽”、“中间生新事”,提高传统产业质量和效益。
智慧工业化。 瞄准世界科技前沿,聚焦大数据、云计算、人工智能、集成电路、高端软件、物联网、车联网、空天海洋、生命科学、量子技术、虚拟加快知识、技术、创意向现实转化生产力,打造一批战略性新兴产业发展策源地、集聚区和特色产业集群,推动“筑巢引新”“创造出有”化无为有”,实现新兴产业规模化。
跨境融合。 顺应产业融合发展趋势,深入实施“互联网+”行动计划,培育壮大农业“新六大产业”,加快制造业与互联网融合、服务业与先进制造业融合,旅游与上下游产业融合、产城融合、军民融合,促进工业产业交叉渗透和升级,不断衍生新产业、新模式、新业态,拓展旅游新空间。经济发展,实现跨境融合增潜力。
品牌高端化。 深入实施质量强省和品牌战略,打造一批国内外知名产品、企业、行业和区域品牌,加强质量标准建设,推动“山东制造”向“山东制造”转变质量兴山东”,推出“好山东”、“热情山东”、“诚信山东”、“食品安全山东”品牌,全面提升发展质量和效益,实现高端品牌价值提升。
第 3 节的主要目标
到2022年,以新动能为主导的经济发展新格局基本形成,经济质量优势显着增强,现代化经济体系建设取得重要阶段性成果。 “四新”经济增加值比重每年提高1.5个百分点左右,力争达到30%。
——质量效益全面提升。 “四新”推进“四化”成效显着。 新兴产业培育加快。 新一代信息技术、高端装备、新能源新材料、现代海洋、医疗卫生等产业持续发展。 传统产业加快转型,高端化工、现代高效产业持续发展。 农业、文化创意、精品旅游、现代金融服务不断完善。 前十大产业增加值占比60%左右。 发展质量更好、结构更好、效率更高。
——创新能力全面增强。 全社会科学文化素质显着提升,自主创新对提高社会生产力和综合实力的战略支撑作用更加凸显,创新创业生态更加优化,创新型省份建设达到预期目标。新水平、创新经济形态初步形成。
——生态环境全面改善。 主体功能区战略和制度深入实施,能源资源利用效率大幅提升,水、土壤、空气质量显着改善,生产生活方式绿色低碳,城乡环境更加优美宜居,美丽山东建设成效显着,人与自然和谐发展。 新格局日趋完善。
——动能转换体制机制全面建立。 改革的系统性、整体性、协调性进一步提高,让市场在资源配置中起决定性作用,更好发挥政府作用。 重点领域关键环节改革取得重大突破,为推动质量变革、效率变革、动力变革提供了强大动力。 机构支持。
——开放型经济新优势全面形成。 积极融入国家区域发展战略取得重大进展。 对内对外双向开放不断扩大。 贸易投资便利化程度显着提升。 国内外要素有序流动,资源高效配置,市场深度融合。 国际竞争能力显着提高。
到2028年改革开放50周年,本轮新旧动能转换基本完成。 创新发展体制机制健全、科学规范、运行高效。 要素投入结构、产业发展结构、城乡区域结构、所有制结构不断优化。 市场充满活力,发展势头强劲。 到2035年,经济实力和科技实力大幅增强,法治政府基本建立,美丽山东目标基本实现,文化软实力显着增强,共同富裕扎实推进我们将走在基本实现社会主义现代化进程的前列。
在动能转换过程中,我们将围绕国家部署的试点方向和重点任务,强化责任,深化改革创新,力争每年总结出一批可复制、可推广的经验模式,为转型贡献力量。全国新旧动能。 积极探索优化现有资源配置、扩大优质增量供给的动能转换路径,深化供给侧结构性改革,为去产能、振兴实体经济提供示范; 探索建立引领新旧动能转换的创新体制机制,协同推进理论创新、制度创新、科技创新、文化创新,为构建创新发展良好制度环境提供示范。创业精神; 探索以全面开放促进新动能快速增长的动能转换模式,形成全方位、全要素、宽领域的开放新格局,为发展提供更好基础。 提供高水平开放型经济示范; 探索产业发展与生态环境保护协调发展的模式,建立健全绿色低碳循环发展的经济体系,为形成绿色发展动能提供示范。 探索实施国家战略新举措,积极融入京津冀协同发展、海洋强国建设、乡村振兴、军民融合发展等重大国家战略,放大国家战略一体化效应战略,为形成战略实施合力提供示范。
新旧动能转换主要指标

第三章 发展布局
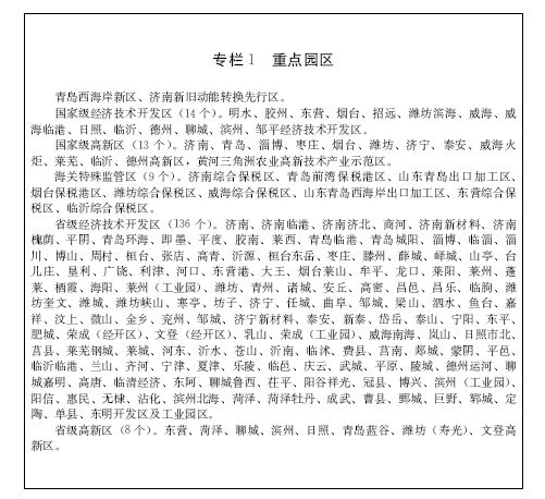
根据国务院批准的山东省新旧动能转换综合试验区(以下简称综合试验区)建设总体方案,综合试验区包括济南市全市、青岛、烟台等14个国家级、省级设区、市经济技术开发区。 、高新技术产业开发区和海关特殊监管区。 本规划范围以综合试验区为重点,覆盖全省陆地和近海海域。 坚持梯次扩散与节点辐射相结合,协调全面推进、集中集约,加快形成“三核引领、多点突破、融合发展”的新旧动能转换总体布局和互动”。
第一节三核领先
充分发挥济南、青岛、烟台等城市经济实力雄厚、创新资源丰富等综合优势,率先突破辐射带动,打造新旧动能转换的主引擎。
济南:实施北电东拓和沿江开发,高起点、高标准、高水平规划建设国家沿黄新旧动能转换先行区,集聚创新动力整合要素资源,发展高端高效新兴产业,打造开放合作新平台。 创新城市管理模式,全面提升基础设施和公共服务水平,建设现代化绿色智慧新城。 以新旧动能转换先行区为引领,以东部高端产业集聚区、省级开发区转型升级区、泉城优化升级区为支撑,以济南中央商务区为重点区与济南国际医学科学中心,打造“一个第一、三个第一”的“区内两个高地”核心布局。 重点发展大数据和新一代信息技术、智能制造及高端装备、量子技术、生物医药、先进材料、产业金融、现代物流、医疗健康、文化旅游、科技服务等产业提高省会城市主导地位,建设“大、强、美、富、通”的现代化省会城市,打造京沪之间创新创业新高地和总部经济新高地建设全国重要的区域经济中心、金融中心、物流中心和科技创新中心。
青岛:突出海洋科学城、战略母港城市、国际航运枢纽和国家重要沿海中心城市的综合功能,以青岛西海岸新区、蓝谷核心区、高新区、胶东机场为代表经济示范区为龙头,以胶州湾青岛老城区城市有机更新示范带和胶州、平度、莱西等县经济转型升级示范园区为支撑,打造“四区”核心布局“一带多园”。 重点打造新一代信息技术、轨道交通、智能家电、海洋经济、高端软件、生物医药、航空航天、航运物流、财富金融、影视文化、时尚消费等国内外领先产业集群,大力发展平台经济、共享经济、标准经济、绿色经济等引领潮流的新业态新模式。 积极创造条件探索建设自由贸易港,建设国际先进的海洋发展中心、东部沿海重要的创新中心、国家重要的区域服务中心和具有国际竞争力的先进制造业基地,增强全省领先地位在经济发展中的地位。 努力建设国家中心城市,建设国际海洋城市,形成国家东部地区优化发展的增长极,建设更有活力、更时尚、更美丽、更有特色的青岛。
烟台:充分发挥环渤海地区重要港口城市、先进制造业名城、国家创新型试点城市优势,强化中心城市引领作用,聚焦烟台经济技术发展区、烟台高新技术产业开发区、彭场协同联动开发区。 以烟台东部产城融合发展示范区、招远经济技术开发区、中心城市功能产业更新带、国家现代农业产业园为支撑,形成“五区一带一园”核心布局”。 重点发展海洋经济、高端装备、信息技术、生物医药、高端石化、先进材料、航空航天、金融商务、医疗卫生、文化旅游、高效农业等产业,建设先进制造业名城国家海洋经济发展示范区、国家科技创新和成果转化示范区、东北亚开放合作新高地。
二季度多项突破
以淄博等14个城市的国家级、省级经济技术开发区、高新技术产业开发区和海关特殊监管区为重点,创新园区管理运行机制,明确各市产业发展方向,培育特色经济和优势产业,打造一批特色产业。 区域经济核心竞争力的增长点。
淄博:布局新能源电池与新能源汽车、智能卡、微机电等未来产业,做强新材料、生物医药、信息技术、文化旅游、现代金融等新兴产业,改造化工、陶瓷、纺织,淘汰建材、钢铁等产业,打造全国老工业城市、资源型城市产业转型升级示范区、新型工业化强市、文化产业示范区继承与创新。
枣庄:布局人工智能等未来产业,壮大信息技术、新能源、新材料、医疗健康等新兴产业,改造化工、机械机床、煤电、建材等传统产业,淘汰平板玻璃、水泥等行业落后产能。 创建智慧枣庄和资源型城市创新转型可持续发展示范区、国家可持续发展议程创新示范区。
东营:布局航空航天服务等未来产业,壮大石化装备、新能源、文化旅游等新兴产业,改造化工、冶金、造纸、纺织等传统产业,淘汰炼油等行业落后产能打造绿色循环高端石化产业示范基地和石油资源型城市转型发展试验区。
潍坊:布局虚拟现实、人工智能、新能源电池等未来产业,做强高端装备制造、生物基材料、信息技术、现代种业等新兴产业,改造装备制造等传统产业、汽车和化学品,并淘汰钢铁和造纸业。 借助其他产业落后产能,建设国家农业开放发展综合试验区、虚拟现实产业基地和国际动力城。
济宁:布局第三代半导体、生命健康等未来产业,做强信息技术、文化旅游、生物医药等新兴产业,改造工程机械、能源、纺织服装等传统产业,打造优秀传统文化传承发展示范区和资源型城市新旧动能转换示范区。
泰安:布局人工智能、生命健康、信息技术等未来产业,做强高端装备制造、文化旅游体育、新能源等新兴产业,改造建材等传统产业、化工、纺织,打造彰显泰山魅力的国际知名旅游目的地。 城市与智慧绿色低碳发展示范区。
威海:布局生命健康、前沿新材料等未来产业,做强医疗器械、海洋生物、时尚创意等新兴产业,改造机械装备、纺织、海洋食品等传统产业,打造国家区域创新中心、医疗健康产业示范城市、中韩地方经济合作示范区。
日照:布局生命健康、通用航空等未来产业,做强文化旅游、海洋生物医药、现代物流、高端装备制造等新兴产业,改造钢铁、汽车零部件等传统产业,建设国家一流的优质钢材制造基地和临港产业。 涉海产业转型升级示范区。
莱芜:布局航空航天服务等未来产业,做强清洁能源、冶金新材料、全域旅游等新兴产业,改造钢铁、汽车、零部件等传统产业,打造高端钢铁深加工产业集群和清洁能源研发制造基地。 创建全国工业衰退地区转型发展示范区。
临沂:布局生命健康、航空航天、机器人等未来产业,做强信息技术、磁性材料、文化旅游、新能源、生物医药、节能环保等新兴产业,改造商贸物流、工程机械、木业、化工,淘汰钢铁、陶瓷等行业落后产能,创建国家内外贸一体化发展示范区和人才管理改革试验区。
德州:布局生命健康、航空航天材料等未来产业,做强新能源、生物医药、体育、高端装备制造等新兴产业,改造化工、纺织等传统产业,打造新能源重要产业全国及京津冀鲁科技成果转化基地和京津冀协同发展示范区建设基地。
聊城:布局医疗保健、新能源汽车等未来产业,做强新材料、生物医药等新兴产业,改造纺织、造纸等传统产业,淘汰冶金等行业落后产能,建设全国领先的铜铝深加工产业基地。 新能源汽车产业基地和京津冀协同发展试验区建设。
滨州:布局航天材料、新能源电池等未来产业,做强高端装备制造、高端化工、新能源等新兴产业,改造有色金属、纺织等传统产业,淘汰落后生产扩大火电、电解铝等产业产能,打造国家级轻量化高强合金新材料产业基地和食品产业融合循环经济示范基地。
菏泽:布局生命健康、高端装备、前沿新材料等未来产业,做强高端化工、生物医药、信息技术、节能环保等新兴产业,改造传统产业机电设备、农副产品加工、商贸物流,淘汰水泥、纺织。 、印染等产业,建设医疗卫生示范基地、现代农业发展综合实验区、中国牡丹城。
第三节 融合与互动
坚持深度融合、互利共赢,立足各地区实际基础和比较优势,创新区域协调发展机制,着力在产业升级协同、要素资源配置等重点领域深化改革探索、基础设施互联互通、生态环保共建,推动特色发展、错位发展、互动发展,努力实现全省整体效益最大化。
推动优势产业协同培育,优化全省产业布局,引导区域间产业有序转移和整体升级,培育新兴产业特色经济集群。 加快产业链上下游延伸,提高产业区域配套水平,提升经济发展一体化水平。 推动要素资源统筹配置,完善区域合作利益共享机制,促进园区、企业、项目协同,增强资产、资本、资源配置的准确性和系统性,形成更加开放、完善的市场体系。 推动基础设施协同建设,坚持全区规划、全区共享,完善和完善智能化、现代化、一体化综合交通网络,实施一批能源、水利等领域跨区域重大工程,提高基础设施互联互通水平。 推进生态环境统筹治理,强化环境共治,完善区域主要污染物联防联控长效机制,加强生态建设,提高区域生态安全能力,提高生态文明建设水平。


第四章 化解过剩产能、替代产能创造新动能
要把化解过剩产能作为加快产业结构调整、优化现有资源配置的首要任务,探索建立市场自动出清长效机制,实现企业优胜劣汰、优胜劣汰。产业转型升级。
第一节明确去产能重点
妥善处理政府与市场、短期与长期、存量与增量、供给与需求的关系,根据市场情况变化及时调整去产能的行业、领域和力度,保持产能利用率保持在合理范围内。
生铁、粗钢、电解铝。 支持钢铁企业转型发展高铁、核电、船舶等领域高端产品,推动济钢产能调整,打造青岛、日照先进钢铁制造业基地、莱芜高端钢材生产基地、临沂高端不锈钢产业基地、肥城特钢产业基地。 严禁电解铝行业违法违规建设和盲目新增产能。 采用替代停产方式,保留高端产能和装备,重点发展航空航天板材(型材)、轨道交通车体铝材、车体模块化零部件等。 组件、高性能特种薄板带材等铝型材产品继续保持铝深加工行业的世界竞争力。
煤煤电。 进一步压缩煤炭生产规模,积极引导安全无保障、资源枯竭、储存条件差、环境污染重、长期亏损的煤矿产能有序退出。 加快煤炭企业兼并重组,提高行业集中度。 合理安排煤电项目审批和建设顺序,暂停或推迟一批煤电产能建设,淘汰一批落后煤电,确保煤电机组结构调整预期目标实现。
玻璃水泥。 按照国家统一部署,严格控制普通建筑玻璃新增产能,重点突破超薄、高强、无碱、涂层、高透光率,推动生产与深加工一体化发展。 加快开发大宗固体废物综合利用生产水泥新技术、新工艺、新装备,重点发展核电水泥、高镁低收缩水泥、低碱水泥等特种水泥,推动水泥工业绿色发展、延伸发展。
电动车轮胎。 加快淘汰低速电动汽车产能,严格控制低速电动汽车非法生产、违规使用,防止新能源汽车产业低水平、盲目发展。 进一步提高轮胎产业集中度,提升品牌价值。 重点发展轻卡子午线轮胎、工程子午线轮胎、航空轮胎等特种轮胎,开发绿色轮胎、雪地轮胎、安全轮胎、智能轮胎等乘用车轮胎新产品。
第二节 优化去产能路径
综合运用法律和市场化手段,分类施策、多措并举,标本兼治,引导企业化解过剩产能、淘汰落后产能,提高供给结构的适应性和灵活性。
坚决遏制过剩产能扩张。 严格执行国家和省产能过剩行业投资管理规定。 严禁以任何名义、任何方式核准产能严重过剩行业新增产能项目。 对确需新建项目,严禁置换同等或减少的产能。 严禁申请土地。 (海域)供应、能源评估、环评、安评审批及新增信贷支持等业务。 加强市场供需趋势研判和信息引导,防止新兴产业涌入市场、盲目投资、重复建设、形成新的产能过剩产业。
加快淘汰落后产能。 严格执行环境保护、能耗、质量、安全、技术等方面的法律法规和产业政策,重点跟踪加快淘汰工艺装备落后、产品质量、能耗、安全和污染物排放标准不达标的项目。 继续集中开展重点行业违法违规行为专项整治,对不符合标准的企业、设备、生产线限期整改。 逾期未达到要求的,将依法依规强制关闭。
推动产能合作共赢。 科学调整产业布局,引导产业转型、环保搬迁和梯度转移,支持企业跨地区、跨所有制兼并重组,优化技术路线和产品结构,形成分工合理、优势互补的特色经济优势与发展失衡。 支持优势产能产业走出去,开展国际产能合作。
第三节 完善去产能政策
加快完善困难企业差别化处置机制,创新债权债务、员工安置等支持政策,切实保障企业发展、维护社会稳定。
对僵尸企业进行分类处置。 将去产能与深化国企改革、推动企业兼并重组升级结合起来,鼓励和支持现有资产资源尚有一定价值的僵尸企业通过产权方式对优质企业实施收购重组权利转让、资产置换等方式。 盘活有效资产。 对于重组困难的企业,鼓励和支持其通过经营、托管、厂房设备租赁等渠道盘活资产。 对于资不抵债、重组无望的僵尸企业,在评估风险和成本的基础上,依法推动其破产清算。
有效解决债权债务。 依法落实免征企业所得税、免征企业重组等优惠政策,研究去产能企业停产和产业升级期间的城镇土地使用税政策。 支持金融机构核销坏账和处置抵债资产,完善不良资产批量转让政策。 探索设立企业破产专项基金,多渠道筹集资金,有针对性地解决僵尸企业、去产能企业破产启动资金和资产处置资金周转问题。 对于母公司向关停企业去产能和僵尸企业发放的贷款,债权人和债务人将平等协商降低利率等相关债务重组方案,最大限度帮助企业化解短期危机以及长期的困难。
妥善安排公司员工。 科学制定职工安置方案,明确安置渠道、补偿标准、资金来源和再就业措施。 充分发挥企业主体作用,采取协商工资、弹性工时、培训、转岗等方式稳定现有岗位,缓解员工分流压力。 优先将过剩产能分流职工纳入就业创业扶持范围,鼓励兼并重组优先吸纳原企业职工。 破产企业清算资产首先用于清偿拖欠职工工资、拖欠社会保险费、经济补偿和职工安置等。 支持钢铁、煤炭、原油等产区建设创新创业平台。
第五章发展新兴产业培育新动能
紧跟国际科技和产业发展趋势,加快互联网、大数据、人工智能与实体经济深度融合,推动新兴产业加速崛起、扩大倍增和重点突破,打造先进制造业培育集群和新兴产业发展新动能主体动力。
第一节 新一代信息技术产业
积极实施网络强国、数字中国、智慧社会等国家战略,大力发展数字经济,进一步促进新一代信息技术在各行业各领域的广泛渗透和应用,构建泛在融合的信息技术产业体系。互联、智能、安全。 到2022年,新一代信息技术产业增加值力争达到6500亿元,占地区生产总值的比重达到6.5%。
培育尖端信息产业。 积极发展人工智能,推进类脑研究,加快计算机视觉与听觉、生物特征识别、新型人机交互、微机电系统、智能决策控制等应用技术研发和产业化。 加快发展量子通信测量与计算等产业,争取在济南成立国家量子技术标准化委员会,开展量子通信网络基础设施共享服务平台、量子通信标准与安全、核心关键部件等技术研究。 大力发展虚拟现实、增强现实产业,加强关键核心器件研发,丰富内容创作,支撑多领域应用。 积极突破先进驾驶辅助系统和无人驾驶技术。
壮大核心基础产业。 提高高端计算机装备发展水平,推动具有自主知识产权的云计算基础设备和大型服务器、海量存储等终端设备产业化,巩固我省高端服务器产业领先地位。 高性能集成电路产业发展取得突破,聚焦核心通用芯片技术,力争将山东纳入国家集成电路产业战略布局。 加强新型显示产业发展,重点发展模组、智能穿戴、显示终端、激光投影等,加强有机发光二极管、低温多晶硅、电子等核心关键技术研发成分。 吸引国内外大型企业来山东建设集成电路研发中心和生产线、高世代液晶面板生产线。 创新开发家电、电力、汽车、能源、医疗等领域的多功能电子产品。
构建自主可控的高端软件体系。 强化“软件定义”,突破和掌握基础支撑软件、新一代信息网络高端软件、工业软件与服务、信息安全软件、大工业领域云操作系统、数据库等关键方面共性技术支撑新业态、新模式发展,提升信息安全和网络安全能力,逐步实现重点领域、重点行业软件系统国产化。 加强消化吸收和再创新,支持开源软件发展。
大力发展工业互联网。 实施工业互联网创新发展战略和智能制造工程,支持企业加快数字化、网络化、智能化转型,聚焦关键技术装备,实施智能制造“1+N”带动提升行动,培育智能制造生态圈。 探索创新网络化协同、个性化定制、在线增值服务、共享制造等“互联网+先进制造”新模式,构建网络、平台、安全三大体系。 支持青岛创建国家工业云制造创新中心。
拓展综合创新应用。 突破大数据核心技术,加快构建自主可控的大数据产业链、价值链和生态系统。 深入实施“互联网+”行动计划,推动大数据在政务、农业、商业、物流、民政、教育、医疗、交通、旅游、质监、警务等生产生活领域综合应用。就业和社会保障,推动技术融合、业务融合、数据融合,打造高水平公共服务平台,构建和完善云计算产业链,形成一批大数据产业基地和产业集群,支持济南、青岛等条件较好的城市打造大数据综合实验。 地区,支持Jinan建立国家云计算设备行业创新中心。 加速物联网的发展,专注于智能传感器和节点,高端集成,网络通信和云安全等关键技术的突破,并构成具有独立知识产权的一系列物体产品产品。 积极发展地理信息行业,建立国家贝杜导航数据中心的山东分支和国家高分辨率数据和应用中心的山东分支,并在各个领域促进Beidou应用程序示范。

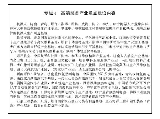
第2节高端设备行业
加速高端设备的创新和开发,突破关键技术和核心组成部分,提高全面整合水平,创建“中国制造2025年”国家示范区,并建立一流的国内制造创新中心和高级 - 设备制造基地。 到2022年,高端设备行业的附加值将努力达到5300亿元人民币,占区域GDP的5.3%。
改善智能制造业系统。 专注于开发高精度,高可靠性的中高端工业机器人,突破核心组件和关键应用程序软件,例如高精度还原器,高性能控制器,伺服电动机,精度测量值和高级测量值 - 结束液压组件,并促进高端CNC机床和智能加工中心研发和工业化。 建立具有独立知识产权的自动生产线,数字研讨会和智能工厂。 积极开发服务机器人和医疗保健,家庭服务,教育和娱乐等方面的服务机器人。现代计量学。
加强铁路运输设备的领先位置。 依靠国家高速火车技术创新中心,我们专注于高速emus,高端旅客列车,城市地铁和快速重型卡车的开发,以及支持轻量级汽车的开发车身,车轮,轴轴承,高性能转向架,变速箱变速箱,发动机和牵引力制动系统,通信信号设备以及其他关键组件以及操作管理系统。 计划并演示构建高速岩石测试线,速度为每小时600公里,这是一条高速轮轨测试线,速度超过350公里,并建造铁路运输设备R&D,具有全球影响力的制造和集成服务基础。
加速新的能源和支持系统的发展。 加速电动汽车系统集成技术的创新和应用,专注于纯电动,插电式混合动力,氢燃料电池,液化天然气和其他清洁能量车的开发,并在电池中取得突破,关键组件,驱动电动机系统,驱动电机系统,电子控制系统和智能网络我们将开发关键组件,例如连接的汽车系统,并大力开发节能和环保的发动机,大置换引擎,高效率电动机,自动传输,关键的液压零件,精密零件,其他精密零件和其他精密零件以及其他电力设备。 支持Jinan,Qingdao,Yantai和其他城市建立新的能源车,公共汽车和RV工业化基地,并积极努力在山东建立全部外国新型能源车公司。 探索新的型号,例如新型能源车辆的时光租赁,储能电池的充电和交换以及分布式能源资源。
促进一般航空设备的突破性开发。 专注于开发飞机最终组装,部分组装和机载设备,飞机发动机,航空铝制轮廓,芳香蜂窝材料,钛固定器,航空设备和其他关键组件,并大力开发民用直升机,多用途飞机,特殊飞机和特殊飞机和特殊飞机和特殊飞机和特殊飞机和特殊飞机和工业级无人机,加速了主要的一般飞机制造项目的建设,并支持诸如青岛等合格城市,以建立国家通用航空业综合示范区。
促进石油工程设备的转换和升级。 加速石油工程设备的技术创新,促进组装和支持行业的协调开发,专注于开发超深井钻机,破裂设备,大型压缩机,加速电力传输和转型设备,油管管道和油管管道和油管管道,油管管道和油股其他辅助设备,加速石油和天然气行业的环境保护以及非常规石油和天然气的高端产品的研发和工业化过程,例如采矿和高精度炼油和化学仪器,以建造国家石油和石化设备制造基地。

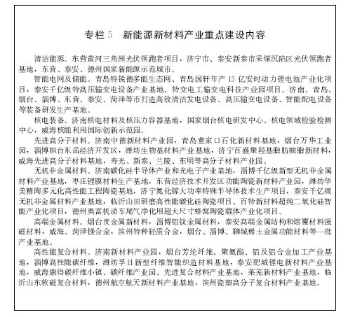
第3节新的能源和新材料行业
强调新能源和新材料的基本,领先和战略作用,大力开发可再生能源,促进新材料将新材料整合到高端制造供应链中,并建立新的能源和新的材料研究与开发,检查和测试中心国内尖端水平以及全球影响力和工业发展高地。 到2022年,新能源和新材料行业的附加值将努力达到4400亿元人民币,占区域GDP的4.4%。
大力发展清洁能源。 促进能源生产和消耗的革命,实施清洁能源开发的替代和能源消耗的电能取代,并增加电能在终端能源消耗中的比例。 专注于破坏新能源技术的瓶颈,例如风能和太阳能互补,高级燃料电池,高效能源存储和海洋能源的产生,全面促进了氢能的使用,加速了中国氢谷的建设,中国的氢谷,一个先锋区,用于在Jinan中转化新的和旧的动能,并创建了一个综合利用氢能的演示区域。 。 加速生物质气和加热,生物质和燃煤耦合发电,地热能加热,空气能量加热,生物液体燃料,海洋能量加热和冷却等,并促进新能源多生产的工业化,联合制作和共同供应技术,大规模开发。
使新的能源设备更好,更强大。 专注于设备产品和关键模块的开发,例如高功率风力涡轮机,海上风力涡轮机,中高和高效率的太阳能收集器,光伏系统集成,智能电力传输和转换设备,高压和超高压 - 电压完整的设备集,高速铁路变压器和其他智能电网以及支持设备,以提高本地化匹配速率。 专注于开发一百万千瓦及以上的第三代和第四代核电设备的开发,并建立了世界一流的核电力设备行业集群以及核技术的独立创新和整合基础。
提前布置尖端的新材料。 剧烈开发智能材料,胶体材料,仿生材料,纳米材料,新的超导材料和基于生物的材料等,以加速具有广泛牵引力的许多创新结果。 促进石墨烯特征资源的高质量利用,加强特殊过程和技术的研究和开发,并在Jinan,Qingdao,Qingdao,Weifang,Jining,Weihai和Heze建立石墨烯研发和生产基地。 突破特殊的添加剂制造材料,例如钛合金,高强度合金钢,高温合金,高温和高强度的工程塑料。 开发光电材料,并建立具有强大核心竞争力的碳化硅,尼贝特半导体行业和光电业基地。
加速基本上级材料的发展。 扩展和增强晚期聚合物材料,例如氟硅材料,新聚氨酯,特殊橡胶,功能性塑料和合成树脂。 大力开发新的陶瓷,特殊眼镜和其他无机非金属材料。 培养和扩展高性能纤维和复合材料行业,例如碳纤维,氨纶芳香胶和玄武岩纤维。 加深国家碳纤维生产基地的建设,并实现碳纤维材料的高端和低成本开发。 实施铝制行业转型和升级项目,并促进Yantai,Binzhou和Lioocheng的新工业化铝深处理行业的演示。

第4节现代海洋产业
提高对海洋管理的认识,从科学,绿色和三维上发展海洋,探索一个科学发展模型,该模型结合了人类的和谐,土地海协调,并突出特征,加快建造强大的海洋省以及建立一个具有国际高级水平的海洋经济改革和发展示范区。 到2022年,现代海洋产业的附加值将努力达到2.3万亿元,占区域GDP的23%。
合并并增强海上有利的行业。 促进海洋设备的独立性和高端,开发针对大型高端深海钻井设备的关键技术,并提高大型设备的设计和制造能力,以探索和开发离岸油气的探索和开发。 开发高科技船,例如冷藏集装箱船,巡航游艇和高端远端渔船,支持青岛,Yantai和Weihai和Weihai建造国家海洋工程设备和高科技船舶创新中心,高端建造高端建造高端海上石油设备创新中心,Qingdao和Weifang建立了绿色的高功率海洋发动机生产基地。 建立一个“海粮”和一个国家海洋牧场示威区。 在关键育种技术中取得突破,培养高质量的海水物种并繁殖健康的种子。 支持Dongying,Binzhou,Weifang和Yantai,以建造黄河三角洲国家生态渔业基地。
加速海洋高科技行业的发展。 实施“智能海洋”和“透明海洋”项目,加快船用牧场观察网络的构建,积极开发新技术,例如深海环境监测和检测,海洋卫星遥感,并建立国家海洋设备质量检查中心。 促进海洋生物医学和生物产品的开发,突破用活跃物质的创新药物的研究和开发,基于海藻的海洋化学药物,海洋功能性食品和化妆品,并在Qingdao,Yantai,Weihai和Weifang和Weifang和Weifang创建海洋生物行业集群。 大力开发海水源热泵技术和热电发电技术,促进易燃冰采矿,存储和运输以及应用技术研究与开发和工业化,并建立一个国家海洋新能源行业基地。 支持Weihai和青岛海上测试地点的国家层浅海综合测试地点的建设。 积极开发主要的新材料,新工艺,新技术和海水脱盐的新设备,直接利用海水和海水的全面利用。
加强和发展海洋服务业。 积极开发海洋航行,促进水地联合运输,河流联合运输以及建造区域水生产品贸易中心和冷链物流中心。 大力发展运输保险,船舶和运输经纪,船舶管理,海上仲裁,海上审计和资产评估及其衍生品业务。 支持与海洋有关的财务,金融租赁,商业服务和海洋文化产业的发展。 加快海洋咨询和示范机构的建设,并提高服务水平,例如海洋工程环境影响评估,海上使用示范和海洋工程调查。

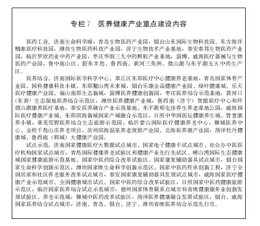
第5节医疗和健康行业
深入实施“健康的山东”策略,促进医学,老年护理,卫生保健,体育和其他行业的综合发展,创建一个全能的全循环卫生服务产业链,并为整合建立一个国家示范省医疗和护理。 到2022年,医疗和医疗保健行业的附加值将努力达到11.5万亿元,占区域GDP的11.5%。
提高制药行业的发展水平。 增加了创新药物研究和开发的努力,积极开发新的剂型和新产品,重点介绍基于原材料,创新的化学药物,化学通用药物和高端制剂的化学药物开发,并主要开发疫苗,即疫苗,诊断试剂,海洋药物等。生物药物。 专注于家庭和个人医疗,医疗保健以及老年护理需求,开发了新的医疗设备,例如数字诊断和治疗设备,健康监测设备,可穿戴医疗设备和医疗机器人。 支持制药公司扩展到功能性食品,用于特殊医疗目的的配方奶粉,化妆品,医疗保健,预防和其他领域。 增强传统中国药物种质资源的保护和利用,并加快具有证明功效和高临床价值的创新传统中国药物的开发和工业化。 加速魏哈伊国家医疗设备技术创新中心和国家制造业(高性能医疗设备)创新中心,支持在青岛,Yantai和Weihai建设国家创新工业集群,并支持建筑在Jinan,Qingdao,Weifang,Weihai,Linyi和Zaozhuang的国家创新工业集群中。 国家传统中医综合改革实验区。
创新医疗和卫生服务模型。 基于互联网和人工智能,支持商业应用的开发,并促进远程医疗,移动医疗保健和制药物流等标准化的第三方服务的标准化开发。 提高健康和医疗大数据的发展和利用水平,基于大数据建立医疗决策支持系统,并建立国家健康和医疗大数据中心和Jinan国际医学科学中心。 全面发挥山东半岛黄金海岸和山东中部南部山区的生态资源优势,促进医疗保健和教育,旅游,休闲和医疗保健的综合发展,以及创新的中医药健康旅游产品。 建立该省的科学健身指导系统,倡导“锻炼处方”模型,并对慢性疾病进行运动干预。 支持大型制药公司建立第三方检查中心,成像中心和透析中心,以实现从提供产品到提供整体解决方案的过渡。 鼓励合格的医疗机构将其服务扩展到老年护理,康复和医疗保健,支持社会力量开放医疗和护理机构,提供个性化和多层次的医疗服务产品,并启动各种综合的医疗和护理行业,示范区和试点城市的建设。 鼓励在传统中药医院建造治疗和预防中心,并促进传统的家政企业,以扩展到健康和老年护理服务的新领域。
创新医疗保健的健康发展环境。 促进公立医院的全面改革以及分层诊断和治疗系统的改革,加强城市和农村医学对应物的支持,加快对全科医生的培训,并允许合格的医生在多个地方进行练习。 建立和改善家庭医生合同服务的卫生系统,支持家庭的老年护理服务机构,以加深与周围的社区卫生服务中心,乡镇卫生中心,诊所和其他基层医疗机构的合作,将医疗和康复服务扩展到家庭,并为特殊和老年团体提供日常护理,健康咨询和其他服务。

第六章:改善传统行业的转型以形成新的动力
加速新技术,新的管理和新模式的引入,旨在以国际标准为目标,促进传统行业的重生,促进整个产业连锁店的整体飞跃,创建世界一流的制造集群并培养新的势头。 基本力量。
第1节高端化学工业
随着基础,链条和智力的取向,我们应该遵守创新,安全,环境保护以及质量和效率的协调开发,加快工业布局和产品结构的优化,并在高端化学工业中建立一个强大的省份。 到2022年,高端化学工业的附加值将努力达到51.1亿元人民币,占区域GDP的5.1%。
提高密集的聚集开发水平。 全面发挥工业基金会和资源位置的优势,以巩固和增强我们在国家化学工业战略布局中的地位。 我们将在Dongying,Yantai,Binzhou和Weifang中建立许多主要项目,例如芳香和乙烯,并建立一个在国内领先和世界一流的高端石化行业基础。 在Zibo和Heze培养了两个主要的1000亿层次加工行业集群。 依靠Jining,Zaozhuang,Heze,Tai'an,Linyi和其他煤炭化学工业园区在山东南部建立一个国家煤炭工业示范基地。 依靠盐化学工业公园(例如Weifang,Yantai,Dongying,Tai'an,Binzhou和Heze),我们将适度地开发食品级和电子级盐化学品,并创建高端盐化学工业基地。 改善化学工业公园的工业升级和退出机制,全面促进分散,混乱,危险和小型化学企业进入公园,并在2022年努力达到约40%。改造和升级现有的生产设备,减少消费,减少排放,并提高产品质量和全面利益。
加速炼油和化学整合的速度。 遵守基本产业的优化和整合,加速向下游的扩展,并促进当地炼油行业从“一种石油”转变为“石油和化学工业”。 指导企业科学规划多元化的技术生产路线并提高基本原材料供应能力。 整合并改善了当地炼油和化学企业的加工能力,在建造圆形工业链中支持关键的炼油和化学企业,并开发和生产石油精炼的下游产品。 加强石化行业生产能力和技术的国际合作和交流,并为世界创建一个行业平台。
扩展并扩大工业链。 专注于特殊橡胶,特殊纤维,特殊工程塑料,尖端的新材料,高性能复合材料和其他领域,以创建许多特征性的工业链。 提高支持电子信息和新能源行业的电子化学品的技术水平。 开发用于水处理,传统过程转化和新能量的功能性膜材料。 开发新的基于生物的增塑剂和可降解的聚合物材料。

第2节现代有效的农业
遵守农业和农村地区的优先发展,加深农业供应方面的结构性改革,巩固和改善山东的农业优势,加速建造现代农业行业体系,生产系统和管理系统,并积极探索途径,以探索途径的途径有效的产出,产品安全,资源保护和环境友好。 模型,领导着全国农业和农村现代化的发展。 到2022年,现代有效的农业的附加值将努力达到1,200亿元人民币,占区域GDP的1.2%。
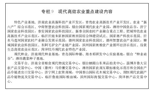
加快农业“新六个行业”的发展。 调整和优化农产品,行业和布局结构,专注于发展多种农业职能,促进农业,林业,畜牧业和渔业与加工,流通,旅游,文化,保健,医疗保健和其他行业的深入整合,并促进添加额外工业链,价值链的乘法以及供应链连接的“三链重建”。 使用现代信息技术来大力开发新的行业和新的业务格式,例如智能农业和农村电子商务。 加速终端,体验和循环农业的种植,并建立一个新的工业系统,该系统将农产品从田间到桌子无缝连接,从主要产品到终端消费,并整合生产和生命的生态功能。 促进农业“新六个行业”示威活动的建设,并形成农业“新六个行业”的发展模式,并具有全面的改进,全链增值和全行业整合。
大力发展特征和高效的农业。 将绿色和高质量的农产品的增加处于重要地位,促进标准化的农业生产和完整的监督,并全面提高农产品的质量和安全性。 支持Weifang建立国家蔬菜标准中心。 实施农业科学和技术创新项目和波海粒度科学和技术演示项目,并加强现代种子工业和牲畜育种品种的种植。 全面应用工程设备技术,生物技术,信息技术和环境技术来加速设施农业的发展。 我们将实施在土地上存储谷物的策略,划定并建立谷物生产和重要农业产品生产保护区的功能区域,进行飞行作物轮作和休耕,促进高标准的农田的建设,并稳步增加谷物生产能力。 积极进行农业科学技术的国际合作。 黄河三角洲农业高科技示范区的高级建设,魏福国家农业开放发展综合实验区和Zaozhuang国家农业可持续发展实验示范区。
提高农业管理服务水平。 积极培养家庭农场,合作社和领先企业等新业务实体,以实现标准化的生产,标准化管理和品牌营销。 促进各种管理方法,例如土地股权,土地转移,土地信托,联合农业和联合种植,并提高中等规模的农业运营水平。 开发多元化的农业生产服务,并改善社会服务系统,例如农业投入购买,机器收获,统一的预防和控制,干燥和仓库。 促进基层农业技术扩展系统的改革,并探索建立一种新机制,以共同开发公共福利农业技术扩展和商业技术服务。 提高农业设备制造和应用的水平,大力促进农业生产和运营的机械化和信息,并增强全面的农业生产能力。 为由政府领导的专业农民和移民工人建立新的培训机制,由部门协调,由行业协调,并由行业驱动。

第3节文化和创意产业
遵守高级社会主义文化的方向,促进优秀传统文化的创造性转型和创新发展,改善文化生产和运营机制,丰富新的文化格式,创造具有山东特征的现代文化工业体系,并促进社会主义文化的繁荣。 到2022年,文化和创意产业的附加价值将努力达到5600亿元人民币,占区域GDP的5.6%。
促进传统文化的继承,创新和发展。 实施“ Internet + Qilu出色的传统文化”行动计划,以扩展文化工业连锁店,例如旅游和表演艺术,研究假期,建筑博览会和工业遗产。 加快Qufu出色的传统文化遗产和发展示范区的建设,举办许多国际影响力的历史和文化活动,例如国际孔子文化节,尼山世界文明论坛和世界儒家国会,并建立“中国山东孔子的家乡”品牌。 计划和建立大运河文化带(山东区),协调和促进“迷人河”,“美丽的河流”,“经济河”和“共享河流”的建设,并建造了一个文化,生态和经济走廊,突出了卢芬运河的风格。 加快质量文化的遗产和创新示范区的建设,继承了莫兹文化的创新精神,卢班文化的工匠精神,以及人类和自然思想的和谐发展,并探索祖先文化,贝克斯汀文化,贝克西·文化,Beixin, Dawenkou文化,Taishan文化和黄河文化,海洋文化,春季文化,忠诚文化和其他特征文化具有丰富的含义,增强了优秀传统文化的独特魅力和当代价值。 剧烈地促进礼堂的精神和红色文化,并加强政治伦理和党派精神教育基础的建设。
优化文化产业的结构布局。 使用“文化 +”,“ Internet +”和高科技来改变和升级传统文化产业,例如出版和发行,印刷和复制,电影和电视制作,手工艺,手工艺品,大力发展新兴的文化格式,并加速发展在线音频视觉,移动媒体,数字出版,动画和游戏,创意设计和其他新兴行业。 为文化产业发展实施“黄金种子”计划,培养许多文化工业孵化器,孵化1,000多个小型和微型文化企业,并在山东省建立文化行业创新实验公园。 实施文化领先的企业种植项目并支持山东电影和电视制作有限公司,山东互联网媒体集团有限公司和山东广播电视网络有限公司的上市。
促进文化创造力和设计服务的发展。 支持Jinan,Qingdao,Yantai,Weifang,Weihai等建立联合国教科文组织“创意城市”; 支持Jinan和Weihai建立一个国家时装和服装创新与企业家的平台,Weihai是国家建筑设计创新平台; Jinan支持青岛进行中间工业设计中心的建设,建立了中级US设计创新云服务平台,Weifang将成为“中国绘画资本”。 专注于建立一个全国领先和世界一流的电影和电视行业基础,组成相对完整的电影和电视产业连锁店,以及一个相当大的规模的电影和电视行业集群,支持Jinan和Qingdao进行飞行员项目,例如international cooperation and film and television transactions, and build a national film and television cultural consumption pioneer experience zone and the Center for Global Film and Television Culture. Implement the copyright trading system construction and promotion project, focusing on cultivating national and provincial copyright centers (trade bases) such as Jinan, Qingdao, Weifang, Zaozhuang, and Linyi. We will successfully run the Shandong Culture Benefiting Consumption Season and build the Shandong Cultural Industry Expo, China Intangible Cultural Heritage Expo, International Cultural Relics Protection Equipment Expo, and Qingdao East Asia Copyright Creative Boutique Exhibition and Trade Fair into important cultural exhibitions with national influence.
Strengthen support for the development of cultural industries. Promote the in-depth integrated development of culture and science and technology, cultivate a number of cultural and science and technology enterprises with distinctive characteristics and strong innovative capabilities, and strive to create a national demonstration base for the integration of culture and science and technology. Promote the national cultural science and technology innovation project, implement the Chinese traditional crafts revitalization plan, guide and support key cultural enterprises and scientific research units to form technological innovation strategic alliances, build a number of cultural science and technology innovation platforms and achievement supply and demand docking platforms, and establish industry-university-research integration and benefit sharing, Risk sharing mechanism. Strengthen the digital collection, preservation and application of cultural resources, build the "Haidai Yunbo" cultural relics big data cloud platform, and implement the province's digitization project of precious cultural relics and ancient books. Integrate available government resources such as special fiscal funds and relevant state-owned enterprises and social capital, strengthen the provincial cultural industry investment platform, and focus on supporting cultural projects through project subsidies, financing discounts, capital injections, incentives, funds, government purchase of services, etc. Construction, construction of public platforms for cultural industry development and cultivation of new cultural formats. In accordance with the principle of "no entry, no entry", negative list management will be implemented to encourage social capital to participate in cultural projects and park construction through various forms. Encourage and support key cultural enterprises to go global and actively integrate into the international cultural industry chain. Support Jinan in establishing a national foreign cultural trade base.

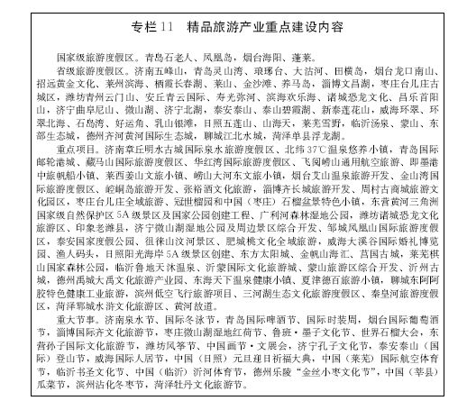
Section 4 Premium Tourism Industry
Comply with the new trend of consumption upgrading in the era of mass tourism, expand the supply of tourism products, improve comprehensive service quality, promote the diversified, global and international development of the tourism industry, launch the "Hospitable Shandong" brand, and create a comprehensive tourism model province and an international tourism and vacation destination. 。 By 2022, the added value of the boutique tourism industry will strive to reach 840 billion yuan, accounting for 8.4% of the regional GDP, and the number of inbound tourists will increase to 6.3 million.
Build a global tourism development system. Adhere to the principles of landscape continuity, cultural integrity, and industrial agglomeration, coordinate and promote the coordinated development of important tourist cities and brand scenic spots, launch a number of distinctive tourist routes and products with distinctive themes, and accelerate the transformation of the tourism industry from a traditional landscape model to a global one. Tourism model changes. Focus on building the top ten cultural tourism destination brands, including Oriental Holy Land, Wonderland Coast, Mount Taiping, Quancheng Jinan, the Old Capital of Qi State, Lufeng Canal, Water Margin Hometown, Yellow River Entering the Sea, Family Yimeng, and Yuandu Longcheng. Accelerate the construction of key tourism projects, promote the survival of the fittest and upgrade A-level scenic spots, and comprehensively improve the reputation and competitiveness of Shandong tourism.
Enrich new tourism products and new formats. Deeply implement the "tourism +" strategy, promote the integration and penetration of tourism with industry, agriculture, ecology, culture, education, sports, medical care and other industries, accelerate the innovation of tourism services and products, and extend and upgrade the tourism industry chain and value chain. Targeting different consumer groups, vigorously cultivate mid-to-high-end tourism products such as low-altitude flights, water sports, hot spring skiing, health vacations, and self-driving RVs, and standardize the development of various special tourism markets such as senior tourism, study tourism, sports tourism, and business exhibitions. Innovate the operation and management mechanism of the tourism industry, accelerate the construction of large-scale tourism complexes, leisure resorts, central recreation areas, and city-ring recreation belts, introduce domestic and foreign themed amusement brands in an orderly manner, and build a tourism service system that is in line with international standards. Develop marine fishing, artificial reefs, and marine ranch projects to build a strong blue ocean tourism province. Support various localities to deeply explore folk customs and carry out tourism festivals with strong local characteristics and strong participation.
Improve the quality of tourism public services. Build a provincial, city and county-level all-region tourism data platform, a provincial tourism industry management information platform and a big data platform. Promote the informatization construction of tourist attractions, achieve full coverage of free Wi-Fi, information push, intelligent tour guides, online booking, etc., and build a smart all-region tourism service center. Support the construction of a number of "Internet + tourism" platforms such as Baxi Travel Network to build a nationally renowned tourism e-commerce brand. Smooth cross-regional tourism channels, improve diversified travel methods, and open up the "last mile" of tourism transportation. Increase the construction of high-star hotels, high-end resort hotels, cultural theme hotels, and boutique B&Bs, and implement virtual reality and artificial intelligence transformation and improvement projects in the hotel industry. Improve the standardization and humanization level of key tourism supporting facilities such as tourism distribution centers and consulting centers. Continue to promote the revolution of tourist toilets. Strengthen the tourism market supervision and integrity system construction, and provide the people with a safe, assured, convenient and high -quality tourism consumption environment for the people.

Section 5 Modern Financial Services
Take the service real economy as the starting point and end point of financial development, so that more financial resources are efficiently allocated to key areas and weak links of economic and social development, comprehensively improve service efficiency and level, and build a modern, inclusive and convenient financial services. 系统。 By 2022, the value -added value of the modern financial service industry will strive to reach 600 billion yuan, accounting for 6%of the regional GDP.
Broaden the direct financing channels. Put the development of direct financing in a more important position and further promote the construction of a multi -level capital market system. Vigorously promote large -scale enterprises to develop standardized corporate restructuring, and support eligible enterprises to listed on the Shanghai and Shenzhen Exchange, the national stock transfer system and overseas capital market. Encourage rural property rights, marine property rights, energy environment, cultural property rights and other trading venues, and broaden the coverage of coverage and transaction varieties. Actively promote marketization and rule of law on debt -to -equity swaps, encourage and guide enterprises to use innovative products such as convertible bonds and dual debt financing tools to support enterprises to issue RMB and foreign currency bonds overseas. Explore the construction path of Internet private equity financing platform. Promote the level of securitization rates such as state -owned assets, infrastructure, financial assets, and corporate assets, and transform the real economy advantage into capital competition advantages.
Do an excellent financial pillar industry. Give play to the role of important channels for credit financing, and maintain a reasonable match between credit growth and economic growth. Push the banking industry to accelerate the transformation method, attract a number of domestic and foreign banks' regional headquarters and business headquarters, and encourage rural commercial banks, urban commercial banks, and private banks to develop characteristic credit business. Actively open up insurance types such as agricultural insurance, credit guarantee insurance, commercial health pension insurance, and promote the pilot pilot piloting of intellectual property insurance. Promote insurance investment from debt investment, and expand to equity investment, stock bond integration and other methods.
Promote financial business innovation. Accelerate the improvement of financial markets, financial organizations, financial products and service models to better meet the diverse financial needs of the real economy and the people. Encourage the use of the Internet, big data, artificial intelligence, etc. to carry out financial business process transformation and product innovation. Actively develop new financial services such as pension finance, education finance, cultural finance, tourism finance, and rural finance. Standardize the development of new financial formats in the fields of Internet finance, blockchain, artificial intelligence and other fields. Support financial organizations such as small loan companies, pawn, financial leasing, and commercial factoring innovation and sustainable development. The overall development of the commodity trading business between the spot and the futures to create a trading place with national influence. Support Jinan to promote the pilot development of financial innovation and development of new and old kinetic energy, and carry out the reform and innovation of financial services in real economy. Support Yantai to carry out special reform and innovation of fund management services, and Qingdao Construction of Comprehensive Reform of Wealth Management Finance and Financial Reform Zone. Support cities such as Zaozhuang and Linyi to carry out inclusive financial reform and innovation, and explore and improve the regional inclusive financial service system. Support Weifang to build a Beijing -Tianjin -Hebei Capital Technology Exchange Conference and Texas to build a comprehensive pilot zone in culture and art.
Prevent and resolve financial risks. Build market access, early intervention and disposal exit from the line of defense, actively and steadily push into deleveraging, explore the establishment of local financial risk disposal funds, and improve the local risk assistance system. Resolutely crack down on financial illegal criminal activities such as illegal fundraising and financial fraud, and increase the crackdown on disciplinary punishment and malicious escape financial claims. Improve the communication and coordination mechanism of financial regulatory agencies and local governments, improve the regulatory system in the event, and improve the ability of cross -industry and cross -market cross -market supervision capabilities.

Chapter VII Gathering New Dynamics
Adhere to the fundamental motivation to deepen reform, promote innovation, and expand the opening of the new and old kinetic energy, strengthen system design, system planning and collaborative promotion, continue to stimulate the vitality and creativity of the whole society, and continuously enhance the endogenous motivation of economic development.
Section 1 Reform Startence Movement Energy Conversion
Respect the role of the market and the main position of the enterprise, focus on improving the property rights system and the market -oriented marketization of factors, to achieve effective property rights incentives, freely flowing elements, flexible price response, fair and orderly competition, and the survival of the enterprise.
Deepen the reform of state -owned enterprises. Give play to the leading role of state -owned enterprises in kinetic energy conversion, promote the optimization of state -owned economic layout, structural adjustment, and strategic reorganization, improve the efficiency of state -owned capital allocation, and cultivate world -class companies with全球竞争力。 Actively develop cross -ownership economies such as state -owned capital, collective capital, and non -public capital, and integrate the mixed ownership economy of each other, and explore the path of classified layers to promote the reform of mixed ownership. Carry out the pilot of employees of local state -owned enterprise employees, prioritize support for scientific researchers, management personnel and business backbone holdings, and establish and improve the transfer mechanism of equity transfer and exit. Reform the management system of state -owned capital authorization, establish a list of supervision power and list of responsibilities, and reorganize the establishment of state -owned capital investment companies and operating companies. Accelerate the construction of effective and balanced company legal person governance structure and flexible and efficient market -oriented business mechanism, standardize the construction of the board of directors, and implement the professional manager system. Strengthen state -owned assets to preservation and appreciate, prevent the supervision of loss, improve the rigid constraints of internal processes, and improve the mechanism for major decision -making responsibilities.
Support the development of private economy. Give play to the important supporting role of the private economy in the conversion of old and new kinetic energy, comprehensively implement the system access negative list system, and create a fair and unified market environment. Increase the incentives for industry leaders and high -growth enterprises, and support private capital to participate in mixed ownership reforms through asset acquisitions, property rights transfer, shareholding holding, joint venture cooperation, etc. In addition to state -owned state -owned capital control enterprises, Private capital holders can be allowed. Accelerate the improvement of the modern enterprise system, implement the three -year action plan for private enterprises to standardize the system, and realize the diversification of corporate property rights, standardized governance, and scientific management. Establish and implement major matters demonstration and decision -making mechanisms, internal checks and balances and risk control mechanisms, and strengthen strategic management, basic management, cost management, financial management, and risk control. Implement tax preferences and reward policies such as corporate restructuring, mergers and reorganizations, industrial upgrading, etc., accelerate the construction of SME service systems and credit guarantee systems, and comprehensively promote the "double promotion" strategy of small and micro enterprises. Continue to clean up and standardize the charging behavior of enterprises, and reduce the institutional cost of enterprise production and operation.
Improve factor configuration efficiency. Relying on market -oriented methods to promote the reasonable flow and effective gathering of new production factors such as knowledge, technology, information, and data, and give full play to the multiplication effect of enlarging social productivity. Promote the opening and sharing of data resources, improve the government information disclosure and corporate information disclosure system. We will improve the price formation mechanism in the fields of resource -based products, monopoly industries, etc., further break the natural monopoly and administrative monopolies of various forms, and accelerate the implementation of price reform measures in the fields of water, oil, natural gas, power, transportation, telecommunications, etc. The market -oriented allocation of public resources truly reflects market supply and demand relationships, scarcity of resources, and environmental damage costs. Establish a public resource trading platform system with unified rules, openness, transparency, efficient service, and supervision standards.
Innovate investment and financing system. Accelerate the establishment of a new type of investment and financing system for the establishment of an enterprise investment market, rich and smooth financing channels, simple and standardized government management, and the transformation of functions, and the stable and efficient macro -control, stable and efficient, and a sound legal system guarantee. To maximize the investment access, guide market investment behavior through planning layout and technical standards, and carry out the pilot system for enterprise investment project commitments. Innovate government investment methods, give play to the guiding role of infrastructure construction funds, government investment industry investment funds, etc., improve the PPP model system, implement the agency system, and establish a reasonable return on investment and diversified exit mechanism. Strictly control government debt risks, it is strictly forbidden to violate the provisions, and it is strictly forbidden to raise debt in disguise in various ways to establish local debt risks for lifelong accountability and reversal responsibility system. Accelerate the market -oriented transformation of local government financing platforms, promote the injecting high -quality assets into the state -owned capital operation group, the introduction of strategic investors, stock asset securitization, and undertake an equity investment fund for the establishment and integration of government investment. Support private capital management companies to carry out innovative pilot business such as bond investment, trustee asset management, private equity management, non -performing asset acquisition disposal, and asset securitization, and support private enterprises to initiate the establishment of private capital investment and financing holding公司。
Section 2 Innovation Leading momentum conversion
Adhering to innovation is the first motivation to lead development. With the construction of innovative provinces, in -depth implementation of the innovation -driven development strategy, and accelerating the formation of economic systems and development models that mainly lead and support innovation.
Improve technology innovation applications. Grasp the development trend of the world's science and technology, plan ahead of planning, strengthen the foundation of forward -looking basic research, leading original research and application basic research. Promote the construction of major innovation platforms, actively undertake major national scientific and technological projects and projects, and achieve major breakthroughs in the fields of artificial intelligence, unmanned technology, life sciences, quantum technology, nanotechnology, empty -sky ocean, rail transit, inspection and certification and other fields. Striving for major national scientific and technological infrastructure and large scientific installations in Shandong to build the international leading centers internationally, the National Laboratory (pilot) of Qingdao Marine Science and Technology, and Ocean Diamond Detectives. Preparation of the Marine Science Research Center of the Chinese Academy of Sciences. Strengthen technical development and integration, equipment development and large -scale applications, and drive the development of emerging industrial clusters with technological group breakthroughs. A number of provincial and above innovation centers, laboratories and research centers are established. Promote resources such as major innovation platforms, large -scale scientific research instruments and equipment, and patent basic information to be opened to the society.
Give play to the role of corporate innovation. Construct a technical innovation system that combines enterprises as the main body, market -oriented, and "government -based research funds" to guide innovation elements to gather to enterprises, so that enterprises become the main body of innovative decision -making, research and development investment, scientific research research, and transformation of results. Encourage enterprises to lead the construction of industry (technology) innovation alliances and jointly implement key common technology research in the industry. Implement industrial strong base operations to accelerate key breakthroughs and demonstration applications. Implement the top 100 enterprise innovation and high -tech enterprise cultivation projects, and promote a new round of high -level enterprise technology transformation three -year action plan, technology -based small, medium and micro enterprises innovation competition plan. Efforts to build a group of international leading companies that lead the global industry technology development and have high -end brand products, strengthen a group of backbone enterprises with outstanding core technical capabilities and strong integration of innovation capabilities, and cultivate a group of "unicorn with large market potential and jump development. "Beast" "Gazelle" enterprise. Implement corporate innovation and entrepreneurial cooperation operations, support large enterprises to open supply chain resources and market channels, and promote the integration and development of large, small, medium and micro enterprises 。
Improve the transformation mechanism of scientific and technological achievements. Improve the technical transfer system, build a regional and industrial technology market, develop the technological achievements transactions combined with online and offline, and create a technological innovation network that links innovative resources such as domestic and foreign technology, capital, and talents. Deepen the reform of the rights and interests of scientific and technological achievements, improve the scientific and technological achievement incentive evaluation system, and encourage public institutions to work in the establishment of scientific and technological enterprises. Strengthen the creation, protection and use of intellectual property rights, carry out pilots and pilots of patent navigation of key industrial industries, and improve the risk compensation mechanism for intellectual property pledge financing. Carry out the pilot of the intellectual property area layout in Weifang, promote the construction of Qingdao intellectual property operation service system and the national intellectual property service agglomeration area, and build a demonstration zone for the transfer and transformation of the national scientific and technological achievements of Jiqing tobacco.
Optimize innovation and entrepreneurial development environment. Accelerate the construction of the Shandong Peninsula National Independent Innovation Demonstration Zone and national innovative cities, and build the core engine of innovation -driven development in the province. Support Dongying, Rizhao, Liaocheng, Binzhou, Heze and other cities to create national high -tech zones with qualified parks, support Qingdao Blue Valley to build a national marine economic development demonstration zone, and support Weihai to create a national regional innovation center. Build a number of national and provincial -level dual -level demonstration bases, small and micro enterprises' entrepreneurial innovation demonstration bases, small and medium -sized enterprise public service demonstration platforms, entrepreneurial incubation demonstration bases, and rural innovation and entrepreneurship demonstration bases. Strengthen the construction of online innovation factories, virtual innovation communities, academician entrepreneurial parks. Strengthen the combination of science and technology and finance, actively strive for pilot investment and loan linkage, and cultivate the technology and financial intermediary service system. Vigorously develop angel investment, venture capital, entrepreneurial investment, private equity funds and mergers and acquisitions funds.
Accelerate the integration of military and civilians. Implement the national strategy of deep development of military -civilian integration, and actively create a demonstration province for the in -depth development of military -civilian integration. Innovate the management system, work operation system and policy system, promote the integration and development of military -civilian industries, technology, talents, infrastructure, and military protection socialization, and form a integration development pattern of comprehensive elements, multi -fields, and high好处。 Leading to promote the construction of Qingdao military -civilian integration and innovation demonstration zone, we will vigorously improve the construction level of 6 demonstration areas including Yantai, Weihai, and Linyi, as well as Huancui District, and Changdao County. Implement military -civilian integration and collaborative innovation special action plans, strengthen joint military and civilians, and implement a number of major military -civilian integration projects to build a number of military -civilian integration industrial parks (bases).

Section 3 Open help kinetic energy conversion
Implement a new round of full -scale and high -level opening to the outside world, accelerate the improvement of the open environment of rule of law, internationalization, and facilitation, reshape new new advantages of the open economy, and form a new pattern of comprehensive opening up.
In -depth integration into the "Belt and Road" construction. Support each city to play characteristic advantages, strengthen cooperation with countries and cities along the route, and strengthen cooperation in the fields of port construction, marine economy, energy resources, business logistics, financial services, humanities exchanges, and ecological and environmental protection. Relying on the layout of the International Economic Cooperation Corridor such as the New Asia and Europe Mainland Bridge and the Sino -Russian Russia, the overseas economic and trade cooperation parks and key projects are used to drive advantageous production capacity, high -quality equipment and advanced technology output. Strengthen cooperation with overseas high -tech and advanced manufacturing enterprises to support the establishment of R & D centers abroad. Participate in the exploration and development of energy resources such as overseas oil and gas, minerals, etc., and improve the ability to allocate global resources. Establish a "Belt and Road" investment fund in the province. Give full play to the leading role of the Jinan Central and European trains, and optimize the transportation efficiency of China -Europe and Central Asian trains.
Establish a new open economy system. Fully draw on the experience of the reform of the Pilot Free Trade Zone Reform, in Jinan, Qingdao, Yantai City, relying on national new zones, national economic and technological development zones, national high -tech development zones, customs special regulatory zones, and Jinan's new and old kinetic energy conversion areas. Accelerate the innovation of institutional mechanisms. Support Qingdao to actively create conditions and explore the construction of free trade ports. Support Jinan to carry out a comprehensive pilot to build a new open economy system. Promote Jining, Rizhao, Zibo, Qingdao Airport, Jimo and other comprehensive bonded areas as soon as possible, support other eligible special regulatory areas of Shenjian Customs, and promote the existing specialized regulatory area extension service functions. Promote the construction of the local economic cooperation demonstration zone of the Weihai China and South Korea Free Trade Zone and the construction of China and South Korea (Yantai) Industrial Park. Comprehensively implement the management system for national treatment and negative list before admission, strengthen the supervision of foreign -invested enterprises in the event, and explore the method of "unspiciousness" and "low -perception" supervision methods. Implement the "service ambassador" system and strengthen the service of key foreign -funded enterprises. The expansion of the service industry is open to the outside world. According to national deployment, the number of access restrictions on the service industry in the service industry in the service industry in the service industry, the design, the accounting audit, the business logistics, and the e -commerce of the childcare, the construction design, the accounting audit, the business logistics, the e -commerce, etc. Carry out cross -border e -commerce RMB settlement, cross -border asset transfer policy innovation and trial of financial leasing.
Accelerate the transformation of foreign trade development methods. With technology, standards, brands, and services as the core, the coordinated development of goods trade and service trade is promoted, and high -quality and high -quality, high -rise and excellent outsiders are achieved. Encourage the export of high -tech, high -end equipment, and brand products, and build a foreign trade transformation and upgrading demonstration base, a trading platform, and an international marketing network. Vigorously develop service outsourcing and expand the export of services such as finance, culture, tourism, construction, software, R & D design, and traditional Chinese medicine. Cultivate new foreign trade formats, new models, improve the supervision system, service system and policy framework, and support healthy development such as cross -border e -commerce, market procurement trade, comprehensive foreign trade services, international transmission collection, bonded display transactions. Accelerate the construction of electronic ports, promote a single window, one -stop operation, and integrated customs clearance of international trade. Support Jinan to create national -level cross -border e -commerce pilot cities, Yantai create a national service outsourcing demonstration city, Linyi creates a national and foreign trade integration development pilot zone, Weihai creates a national -level import trade promotion innovation demonstration zone and important consumer goods distribution zones. Implement more positive import policies, expand imports such as advanced technology equipment, key components and high -quality consumer goods, and promote the balanced development of import and export. Support Qingdao Automobile's entire port to conduct a pilot of parallel imports of automobiles.
Innovative area open cooperation model. Accelerate the integration of Beijing -Tianjin -Hebei coordinated development national strategies, actively undertake Beijing's non -capital function dredging and Beijing -Tianjin industrial transfer, actively serve the construction of the Xiong'an New District, and support the development of the "flying land economy" in the Yellow River Delta region. Strengthen cooperation in the Bohai Rim region, close economic connections with the Yangtze River Delta, Pearl River Delta, Northeast and other regions, and build a cooperative development mechanism for regional cooperation.

Chapter 8 New Space Expansion Power Conversion
Firmly establish a plate of chess thoughts in the province, and resolutely avoid their respective politics, homogeneous competition, and low -end repetitive construction. They adapt to local conditions, due to business layout, and timely policies.
Section 1 Coordinated regional coordinated development
In -depth implementation of regional coordinated development strategies, enhancing the synergy and integrity of regional development, and creating a new pattern of regional coordination and harmonious development of people and nature.
Implement the strategy of the main functional area. Give full play to the main functional area as the basic system of land and space development protection, and improve the supporting policy system and performance assessment and evaluation system based on the positioning of different subject function positioning, and promote the strategic pattern of the main functional area to accurately land at the city and county level, forming a difference in various main functional areas Real -cooperative development long -term mechanism. Under the premise of strictly protecting the safety of ecology and the supply of agricultural products, various development and construction activities are carried out in high efficiency and orderly. Strictly implement the negative list system of industrial access, and implement the most stringent protection system for key development areas such as key water sources, wetlands, and national forest parks. Coordinate all kinds of spatial plans, explore and promote "multi -regulations", carry out strategic environmental assessment and park planning environmental assessment in accordance with the law, and improve spatial governance capabilities and control efficiency.
Optimize major productive forces. Implement key industrial agglomeration projects, promote enterprises to enter the district and enter the park, and create several industrial functional areas, industrial bases and industrial belts. Do a good job in provincial projects, plan to promote a group of large -scale key projects that make up a batch of industrial chains, enhance the overall level of the industry, and drive regional economic development, and explore the linkage mechanism and interests of major parks and projects in various cities. According to the unified national deployment, the development plan for the high -efficiency ecological economic zone of the Shandong Peninsula and the Yellow River Delta's high -efficiency ecological economic zone is evaluated. Promote the overall development of the old revolutionary district of Yimeng, and build a model in the country to take the lead in poverty alleviation and expand its advantageous industries and characteristic economies.
Promote regional integrated development. Break the restrictions on the administrative division, improve the efficiency of factor resource allocation, and accelerate the development of regional collaboration such as Jile integration, Jizi integration, Jitai integration, Qingwei integrated, and smoke and wiper integration. Strengthen the coordination of planning policies, interconnection of infrastructure, unified and open factor markets, joint defense control of ecological environment, and public services to achieve win -win development. Innovative regional cooperation in organizational guarantee, planning connection, fund sharing, information sharing, policy coordination and other mechanisms. Support Jinan, Qingdao, Yantai and other cities to reasonably adjust administrative divisions, and promote the withdrawal of counties and cities and districts.
Section 2 Coordinating the development of urban and rural areas
Accelerate the establishment of new urban and rural relations, promote urban and rural areas in terms of planning layout, factor allocation, industrial development, public services, ecological protection, etc., and achieve coordinated urban and rural development.
Promote the new type of urbanization with human beings. Improve the level of open development and integrated development of the Shandong Peninsula, reasonably control the population scale and development boundary of the major cities, enhance the radiation driving function of large cities, actively cultivate new and medium -sized cities, and improve the division of labor systems and public service systems in small and medium -sized cities. Accelerate the reform of the citizenship of agricultural transfer, deepen the reform of the household registration, and other system reforms, comprehensively implement financial transfer payment, provincial investment fund arrangements, urban construction land to increase the scale of the "three hooks" policies with the citizen of citizens of agriculture, The service permanent population is fully covered. Support Wucheng to carry out pilots in the integration of production and cities, and explore the local urbanization path model. Focusing on the intelligentization of infrastructure, the facilitation of public services, and the refined social governance, promote the construction of new smart cities and support organic updates of urban old towns. Carry out comprehensive pilots in the reform and development of the construction industry, and actively promote the construction of sponge cities and comprehensive pipe corridors.
Vigorously develop characteristic county economies. Carry out a new round of county economic promotion actions, promote the integration of county -oriented industrial division of labor systems adjacent to the central cities, guide the green, branded, high -end, and clusterization of the county characteristics of the county's characteristics. Open economy. Expand the county's economic and social management authority, and tilt the county's key points in terms of transfer payment, land supply, fund raising, talent support, and project construction. Support new provincial economic development zones such as Xintai, Longkou, Guangrao, Lanshan District, Zichuan, Weihai South China Sea New District, Qihe, Tengzhou, etc., and support the provincial -level development of the county and districts with conditions such as Luozhuang District and Rizhao Airport. District, further promote the pilot innovation of the development zone system and mechanism.
In -depth implementation of the rural revitalization strategy. In accordance with the general requirements of the prosperity of the industry, the ecological livability, the civilization of the countryside, the effective governance, and the rich life, the establishment of the urban and rural integration development system and mechanism and policy system, and accelerate the modernization of agriculture and rural areas. Promote the transformation and upgrading of infrastructure such as water, electricity, roads, gas, warmth, information, sanitation, and sewage discharge. Explore the integrated planning, construction, and management model of urban and rural infrastructure and public service, and improve the coordinated development mechanism of urban and rural areas. Adhere to the production of beauty, life beauty, ecological beauty, actively create beautiful villages, and guide the orderly construction of new rural communities and new rural areas. Carry out comprehensive rectification of the village environment, accelerate the integration of the toilet revolution and urban and rural sanitation, and strengthen the use of waste treatment and resource utilization. Carry out in -depth actions of rural civilization, integrate excellent traditional culture into rural production and life, and form a benign rural cultural ecology. Adhere to autonomy as the basis, rule of law, and German governance first, give full play to the role of mass organizations, and build a modern rural governance system led by party organizations. Continue to promote farmers' income, protect the interests of farmers, and ensure that rural residents' income increase is faster than economic growth and urban residents' income.
Section 3 Coordinating the development of land and sea links
Adhere to the complementary land and sea resources, the development of land and sea, and the safety of the land and sea, comprehensively consider the capacity of the land and sea, coordinate the promotion of land and sea development, construction and protection, and realize the comprehensive coordinated and sustainable development of land and sea.
Innovate the management model of Luhai. Comprehensively carry out the connection between the land and sea industry planning and prosper and develop the bay area economy. Focusing on the Linhai industry, the industrial structure of the coastal areas will be accelerated. Establish a cross -domain, cross -industry, and cross -regional marine information linkage mechanism, build the province's marine big data center, and create a national "smart ocean" construction demonstration zone. On the basis of maintaining the safety of marine ecological space, coordinate coastal land, enclosure land, and island development to alleviate the bottleneck constraints of land resources in coastal areas. Coordinate the use of sea and land and water resources, implement the "Jiaodong Sea Water D adjustment" project. The coastal heavy industrial park must give priority to diluting seawater. The coastal cities must gradually promote the use of large -life seawater to fade, and save scarce inland freshwater resources.
Strengthen the protection and utilization of shoreline resources. Strengthen the ecological control of the river and lake waters, protect the natural shoreline, and promote the ecologicalization of artificial shoreline. Implement the comprehensive governance of the watershed environment and the near -shore waters, and strictly evaluate the water quality of the river. Protect the Gold Coast resources of the Shandong Peninsula, and build a trial area for the protection and utilization of national coastline resources. Promote the construction of marine ecological civilization, implement the five major projects of the shallow sea floor forest construction, blue bay governance, important river mouth ecological environment restoration, golden shore line recovery, and wetland greening and landscaping of wetland bands. , Occupy the pilot of the exit of high -quality shoreline and standardized management of the marine protection zone, and support Weihai to promote the pilot innovation of the "Bay Long System" for the protection and governance of key bays. Support Long Island to create national marine parks and national marine ecological civilization demonstration zones.
Section 4 Coordinating the green development of energy -saving energy -saving and saving energy
The concept of firmly establishing and practicing the green mountains and green mountains is Jinshan Yinshan, accelerate the reform of the ecological civilization system, conduct in -depth environmental protection and ecological restoration, and promote the harmonious symbiosis of people and nature.
Strengthen emission reduction and consumption reduction. Strictly adhere to the bottom line of environmental quality, and build a government -led, enterprise -oriented, social organization and public environmental governance system. On the basis of stabilizing expectations, the comprehensive emission standards for gradually increased atmospheric pollutants are implemented, and the transformation of gas (electricity) agency coal is promoted in an orderly manner, and pollution control of enterprises and urban and rural coal -fired users below designated size. , Liaocheng, Binzhou, Heze and other cities enjoy the coordinated policies of Beijing -Tianjin -Hebei air pollution prevention and control, and realize the green and cleaning of coal consumption. Implement the prevention and control of water pollution in the entire chain, increase the repair of soil pollution tube control, and strengthen solid waste and waste disposal. Encourage the development of green steel structure assembly buildings. Carry out pilot projects for environmental pollution liability insurance. Implement the "Industrial Green Power" plan to promote the use of traditional energy clean and efficient utilization and in -depth development and utilization of green energy. Create a batch of green factories to promote refined energy management.
Develop a low -carbon ecological economy. Accelerate the establishment of policy orientation of green production and consumption, encourage the development of a circular economy, and promote the greening upgrade of production processes and the recycling of industrial parks. Promote the construction of a demonstration area for transformation and upgrading of old industrial cities and resource -based cities in Zibo, and accelerate the transformation and development of old industrial bases such as Zaozhuang, Dongying, Jining, Tai'an, Linyi, Laiwu, and resource -based cities. The construction of demonstration projects such as recycling and utilization to explore a new model of market -oriented operation in coal mining and collapse. Support Jinan City to explore trading platforms with unified construction of construction capacity, carbon emissions, and unified pollution rights. Deepen the construction of national low -carbon cities. Actively strive to use the World Bank and other international organizations to set up a green development fund. Support the creation of green financial reform and innovation pilot zone.
Strengthen the construction of ecological systems. Strictly adhere to the red line of ecological protection and improve the quality and stability of the ecosystem. Establish state-owned natural resource asset management and natural ecological supervision agencies, and improve the ecological environment management system. Establish a market -oriented and diversified ecological compensation mechanism, and carry out pilot pilots in the watershed ecological protection compensation. Promote the implementation of the national pilots of the ecological protection and restoration project of the Taishan "Landscape Forest and Lake", support Rizhao to implement the "landscape, forest and lake grass" governance project, and implement the construction of the large ecological belt along the river along the river to the east of the South -to -North Water. We will conscientiously implement the "river length system" and "lake length system", and coordinate the promotion of water resources protection, water coastline management, water pollution prevention, water environmental governance, and water ecological repair. Implement the governance project of the groundwater overground water overcurrency in Luzhong and Luban regions, and carry out a pilot pilot of comprehensive treatment of soil and soil loss of national slope land. Support Jinan, Qingdao, Zibo, Linyi and other cities to build a national ecological civilization advance demonstration zone, support the construction of 13 national key ecological function areas such as Yiyuan, and support Jinan to carry out pilot construction of national climate adaptive cities. Support Liaocheng to build a comprehensive demonstration city of energy conservation and emission reduction fiscal policies and national circular economy demonstration cities. In close collaboration with the provinces along the yellow, actively promote the construction of the Yellow Ecological Economic Belt.
Chapter 9 Consolidate New Support for the conversion of kinetic energy
Adapt to the new trend and new requirements in the new era, comprehensively improve the effectiveness of government service, implement the strategy of priority development of talents, lay out major infrastructure construction in advance, and provide a solid guarantee for the accelerated conversion of new and old kinetic energy.
Section 1 Construction of a first -class service government
Continue to deepen the reform of decentralized service uniforms, build a service -oriented government with tolerance and innovation, prudent supervision, operating efficient, and standardized rule of law. Rest assured market consumption environment to promote the modernization of governance systems and governance capabilities.
Increase the efforts of simplified administration and decentralization. Consider the setting of various institutions, scientifically allocate the power and responsibilities of the party and government departments and internal institutions, and promote the reform of the majority system. Carry out the pilot of the focus of management power and responsibility in the emerging economy field, and will be partially decentralized or commissioned by provincial administrative power matters that are conducive to promoting the conversion of motion energy conversion. Strengthen the reform of the commercial system, comprehensively push the reform of the "separation of licenses" on the basis of the pilot, implement the "multi -certificate integration", and promote the electronic and electronic business license of the enterprise registration. Improve precisely decentralization, collaborate levels, and ensure that local and grassroots are well -decentralized. Deepen the reform of public institutions such as science and technology, education, medical care, culture, improve the government's purchase service mechanism and legal person governance structure, and create a pilot zone of the personnel system of national public institutions.
Strengthen supervision during and after the event. Adapt to the development needs of new technologies, new industries, new formats, and new models, reduce the threshold for access, innovate supervision models, improve the rapid service response mechanism, and establish an ecological system that supports emerging market entities innovation and entrepreneurship,发展和成长。 Clarify regulatory content, innovative supervision methods, and establish unified and efficient data collection, monitoring, analysis and prevention systems. Strengthen the construction of the social credit system, embed the inquiry and use credit records into all areas and aspects of administrative management and public services, and improve the joint inspirational joint inspiration and disciplinary disciplinary mechanism of cross -regional, cross -departments, and cross -sectors. In -depth implementation of "dual random, one open" supervision.
Improve and optimize government services. Standardize administrative procedures, behaviors, time limit, and authentic tailoring, improve the level of public affairs, enhance government credibility and execution, and create a stable, fair, transparent, and expected business environment. Promote "Internet+Government Services", realize "one window acceptance", "one network handling", joint audit and joint office, and full -chain handling. Promote information sharing and data opening. Build a unified "12345" government service hotline in the province. Improve intermediary service standards, clean up and standardize various types of authentication, assessment, and testing such as government affairs services.
Improve the rule of law guarantee system. Comprehensively clean up the regulations and regulations and standardized documents of the development of new industries, new formats, and new models, and accelerate the introduction . Regularly review the legitimacy of the negative list of market access, and accelerate the revision of the adaptability of the regulations and systems. Strengthen the new administrative license review and demonstration, and carry out the review of major decision -making legitimacy and standardized document filing review. Construction of administrative penalties and administrative mandatory power network operation systems to realize the interconnection and interoperability of provinces, cities and counties.
Improve market competition and consumption environment. Adhere to equality of rights, opportunities for opportunities, and equal rules, accelerate and improve market supervision mechanisms, strive to break the regional division, industry monopoly and market barriers, severely crack down on false publicity such as false propaganda, fake and fake sales, and ensure that various market entities are used equally in accordance with law. Production factors, fair participation in market competition, and equal protection are protected by law. Adhere to the source governance, governance, innovative governance, and comprehensive governance, strengthen the supervision and management of important products such as food, drugs, and agricultural products, improve the product quality traceability system, overall improvement of consumer rights protection capabilities, and continuously stimulate market vitality and consumption potential.
Section 2 Construction of a first -class talent team
Establish the first resource concept of talent, implement more active and open and effective talent policies, promote the strategic adjustment of talent structure, build a strong human resources province, and realize the transformation of quantitative dividends to quality talent dividends.
Improve the talent training mechanism. Actively promote the construction of world -class universities and first -class disciplines, strive to support the construction of China Rehabilitation University, China University of Energy, and accelerate the construction of Qilu University of Technology and Qilu Medical University. Implement the priority development plan of the New Engineering Division, add disciplines facing the new economy and new industries, and build a new high -end think tank to create a large number of strategic scientific and technological talents, scientific and technological leaders, youth science and technology talents and high -level innovation teams. Encourage undergraduate universities, vocational colleges (including technical colleges) and training institutions to carry out technical skills training, entrepreneurial innovation training, build vocational education innovation and development pilot zones, and build Shandong University of Science and Technology. Inherit the spirit of model workers and craftsmanship, and create a knowledgeable, skillful, and innovative worker army.大力倡导企业家精神,依法保护企业家的创新收益和财产权,培养造就具有战略思维、国际视野和勇于创新的企业家和经营管理人才队伍。
创新人才引进模式。建立符合国际规则和惯例的引才机制和服务模式,研究制定加快推进人才国际化的意见。加大柔性引才力度,支持外籍高层次人才和急需紧缺人才来鲁工作、创新创业,提供高效便捷的人才签证、工作许可审批服务。支持国内外高校、科研机构在山东设立新型研发机构和中试基地,打造一批省博士后创新实践基地、专家服务基地和留学人员创业园,引进培育“两院”院士、“千人计划”“万人计划”“泰山学者”“泰山产业领军人才”等高层次人才。推进落实离岸创新人才使用办法,加强与科研院所、高等院校和企业的对外交流合作,设立海外研发机构。发展专业性、行业性人才市场,放宽人力资源服务业准入限制。完善社会保险关系转移接续办法,畅通人才在机关、事业单位、企业、社会组织之间的流动渠道。
强化人才激励政策。构建各类人才脱颖而出、梯队发展、自由流动的制度环境。对高端紧缺人才,实施科技成果转让、科研成果奖励政策,在部分新兴经济领域探索实施特殊管理股权制度。完善科技人才创新荣誉制度,建设一批“科技领军人才创新工作室”,设立“首席中青年科学家”岗位。落实高校和科研院所自主权,改革高校绩效工资审批管理制度。完善财政性科研项目和资金管理制度,加大对实施法人治理结构科研院所的创新支持力度。

第三节建设一流基础设施
坚持基础性、先导性、战略性方向,提高智能化、网络化、现代化水平,加快建设技术先进、功能完善、便捷高效、安全坚固的综合基础设施支撑体系。
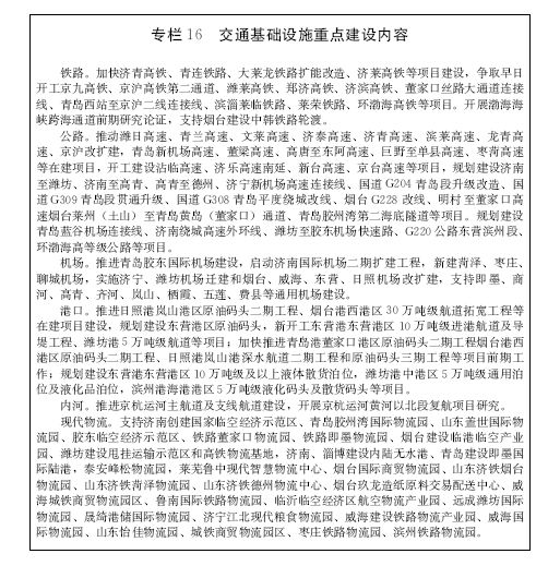
Transport infrastructure.积极融入国家综合交通网,畅通省内外运输网络,打造交通强国战略山东示范区。 railway.加快鲁南高铁、济莱临高铁建设,打造“三环四横六纵”的快速铁路网络,建设大莱龙扩能改造、聊泰、淄东等铁路项目,完善“四纵四横”货运铁路网。 highway.实施济青、京沪(山东段)、沈海(山东段)等大运量路段改扩建工程,推进普通国省道低标准路段改造,按照一条综合运输通道至少配置一条免费快速干线公路的原则,开展全省干线快速路网工程规划建设,大力推进“四好农村路”建设。 Rail.推进济南、青岛地铁和轻轨建设,规划建设淄博、烟台、潍坊、济宁、临沂、威海等市轨道交通。 Airport.加强民用运输机场和通用机场建设,完善机场布局,提高机场资源配置效率,构建现代民用航空体系。 port.以资本为纽带、以市场为导向,整合港口资源,带动航运协同合作及一体化运营,打造现代化港口群。按程序成立省港口发展管理委员会,作为省政府议事协调机构,对港口群进行统一规划,实现港口间合理分工和良性互动。支持各市通过多种方式参与港口运营,打通出海通道。加快港口公用基础设施及大型化、专业化码头建设,推进港口内部优化整合,打造新一代国际智慧港口。实施通江达海内河水运工程,加强内河航道建设,初步形成以京杭运河主航道为骨架,其他支流航道为补充的“一干多支”航运网络和济宁港、枣庄港、泰安港等内河港口群。支持济南优化跨黄河桥隧布局。交通与物流融合发展。发展智慧物流,鼓励有实力的运输企业向多式联运、综合物流服务商转变,推进国际货运班列运行,打通省内外物流大通道,建设综合性物流基地和节点枢纽城市。开展国际中转集拼业务和大宗商品国际中转创新试点,支持有条件的市建设国家物流标准化城市试点和现代物流创新发展城市试点,发挥青岛胶州湾国际物流园等国家示范物流园区的引领带动作用,提高物流信息化、标准化和集约化水平。

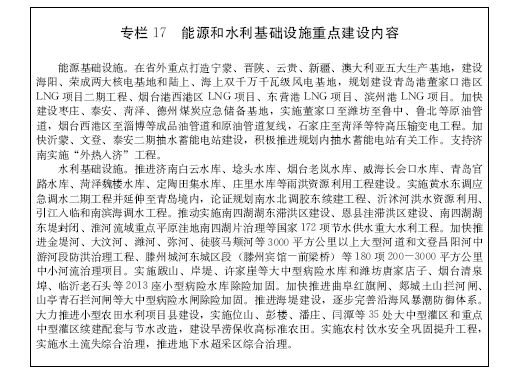
Energy infrastructure.实施能源保障、能源网络和能源优化工程,构建清洁低碳、安全高效、供应优化的现代能源体系。能源保障。坚持内压外拓,在做好煤炭去产能的基础上,有序推进鲁西煤炭基地保护性开发。稳定开发油气资源,有序推进近海油气田和页岩油开发,加快国家骨干油气管网和沿海LNG接收站规划建设,充分利用省外、境外油气资源。实施煤电提升改造,通过“上大压小”适度发展大型高效、节能环保煤电机组,加快现役机组超低排放和节能环保升级改造。加快新能源和可再生能源发电发展,实施光伏发电示范工程,统筹陆上和海上风电开发,合理布局生物质和垃圾发电项目。能源储输网络。统筹省外能源引进和省内产需衔接,构筑煤炭主要运输网络。对接西气东输、中俄东线等国家骨干输气工程,加强国家原油战略储备基地建设。持续提高电网调峰能力,保障安全稳定运行。能源优化。严格实行能耗强度和总量“双控”制度,努力压减省内煤炭消费总量,逐步降低煤炭消费比重。实施“气化山东”工程,积极推进天然气在工业、交通、发电、供暖等领域高效利用。大幅提高新能源和可再生能源利用规模,推动绿色电力、绿色热力、绿色燃料生产与应用。
水利基础设施。突出水资源的刚性约束,以节水、供水重大工程建设为重点,构筑水安全保障体系。论证规划峡山水利胶东调水水源等工程,建设一批河道拦蓄工程和抗旱应急水源工程。实施金堤河等河道重点河段治理,推进病险水库水闸除险加固,疏浚治理河湖水系,加强沿海7市海堤工程建设,推进黄河口治理,实施地下水超采区综合治理工程。加强大中型灌区续建配套节水改造,加快小型农田水利项目县建设。
信息基础设施。构建完善高速、移动、安全、泛在的新一代信息基础设施,统筹规划政务数据资源和社会数据资源,完善基础信息资源和重要领域信息资源建设,形成万物互联、人机交互、天地一体的网络space.落实“宽带中国”和“宽带乡村”战略,推进固定宽带网络升级,推进超高速、大容量光传输技术应用,升级骨干传输网,大幅提高城域网和骨干网出口带宽,城市家庭普遍具备每秒1000兆以上接入服务能力,农村家庭普遍具备100兆接入服务能力。推动海底光缆系统开放,支持青岛建设国际通信业务出入口局,建设济南至互联网国际出入口局的互联网国际通信专用通道。加快基于互联网协议IPv4/IPv6技术过渡的骨干网和接入网改造。构建新一代移动通信网络,加快推动4G网络建设,推进5G联合研发、试验和商用试点。加快广播、电视、互联网三网融合进程。支持公共场所提供免费无线宽带服务。

第十章构筑动能转换政策体系
以综合试验区建设为重要契机,加大改革创新力度,进一步完善政策体系,集中释放财税、金融、土地等制度红利,为动能转换提供良好的政策环境。
第一节健全财税政策
遵循财税改革方向,强化税收引导、财政激励功能,支持企业加快技术创新和转型升级。
完善税收激励机制。按照国家部署,选择部分战略性新兴产业和新旧动能转换重点行业(项目)先行先试临时性的期末留抵退税政策。结合国家服务贸易创新发展试点,研究探索服务贸易发展的税收政策安排。建立健全“飞地”项目增值税、企业所得税分享制度,引导生产力跨区域布局。落实高新技术企业所得税优惠、研发费用加计扣除等激励企业创新的普惠性政策。科技型中小企业实际发生的职工教育经费支出不超过工资薪金总额8%的部分准予税前扣除。科技人员转让科技发明、专利技术等,在计算个人所得税时不能准确计算财产原值的,由税务机关依法核定财产原值。高新技术企业转化科技成果给予个人的股权奖励,可在5年内分期缴纳,符合条件的也可选择递延缴纳个人所得税。
加大财政奖励扶持。完善省对市县主体税收增长激励政策,实施重点区域财政收入质量改善提升工程,今后三年对税收比重提高幅度超过全省平均水平且财政收入逐年增长的市,按其上缴省级税收增量部分的一定比例给予奖励。经国家认定的高新技术企业的增值税(地方部分)、企业所得税(地方部分)两税增收上交省当年增量部分,省政府按一定比例返还奖励。争取国家支持探索发展项目收益与融资自求平衡的地方政府专项债券。在地方政府债务风险可控的前提下,积极争取中央适度核增地方政府债券额度。完善财政、金融、保险等支持首台(套)重大技术装备、首版次软件研发和首批次新材料研发、检测评定、示范应用体系和政策,落实国家关于促进创新产品研发应用的政府采购policy.设立新旧动能转换基金,加大对重点产业、关键领域支持和引导力度。
第二节创新金融政策
创新企业融资方式和金融服务模式,引导金融资源配置向经济社会发展重点和薄弱领域倾斜,推动金融服务普惠化、绿色化发展。
增强创新创业金融支持。发挥政府股权投资引导基金的引导作用,健全从实验研究、中试到生产全过程的科技创新融资模式。发展各类风险投资,完善退出机制,在股权质押、产权流转、风险防控等方面先行先试。整合省内各类股权投资基金,建立与国家新兴产业创投引导基金、科技成果转化基金等的合作机制,促进省内创新型小微企业加速发展。建立以互联网为基础,集中统一的不动产权益抵质押登记平台。推动发展小微金融,鼓励银行机构设立小微企业专营机构和专业支行,支持小微企业到区域股权交易市场挂牌,改善对初始创业者的金融服务。在确保依法依规、风险可控的前提下,积极运用互联网、物联网、人工智能、大数据、区块链等现代金融科技手段,努力提高金融服务效率和水平。充分利用山东省企业融资服务网络系统实时、直达的优势,加大对全省新旧动能转换重大工程推介力度,实现“线上推介”与“线下对接”有机结合。支持中小微企业发行企业债、公司债等债券融资工具,提高直接融资比重。
推动绿色金融加快发展。支持银行设立绿色金融事业部或特色分支机构,鼓励符合条件的金融机构探索开展绿色债券、绿色基金和绿色信贷资产证券化等新型金融业务。将企业环境信息纳入信用信息基础数据库,为金融机构贷款和投资决策提供依据。鼓励在人民银行备案的第三方评级机构,开发针对环境友好型企业的专属信用评级产品,并将评级结果在金融机构中推广应用。发挥能源环境等交易市场平台作用,发展排污权、用能权、水权等环境类交易以及相关融资工具。通过专业化担保和增信机制,对在环境信用评价中达到良好和诚信等级的非“两高一剩”工业企业,逐步引导扩大排污权抵质押贷款投放。探索建立环境污染强制责任保险制度。
第三节完善土地政策
坚持长远结合、生态优先、集约利用的原则,精准实施支持动能转换的土地政策,加强土地资源使用保障,提高国土资源利用效率。
盘活存量建设用地。鼓励有条件的城市开展工矿废弃地复垦和再利用。对城区老工业区综合改造项目,利用原有工业用地发展符合规划的服务业,涉及原划拨或原工业出让土地使用权转让或改变用途,符合协议出让条件的可以采取协议出让方式办理用地手续。支持在工业园区内探索进行工业地产试点,在不改变功能和土地用途的前提下,允许对标准厂房、国有建设用地使用权分割转让。符合规划的相关产业可以混合用地,允许同一地块或同一建筑兼容多种功能。支持国有划拨土地上已经登记的存量房地产依法转让。鼓励存量建设用地使用权人按照城乡规划确定的建设用地条件自行开发或联合开发。除规划为商业、商品住宅等经营性用地外,土地现状用途与城乡规划不一致的,经市县政府批准,可以采取协议方式按规划用途办理出让手续;原土地出让合同约定或者划拨决定书规定的改变用途予以回收的土地,经市县政府批准,可以由土地使用权人按照规划实施开发。
保障新增土地供给。对综合试验区在年度建设用地指标、农用地转用、城乡建设用地增减挂钩指标安排上给予倾斜。对新旧动能转换重大项目实行用地计划单列,允许耕地占补平衡指标在省内调剂使用。营利性教育科研、医疗卫生、社会福利、文化体育及城市基础设施等社会事业项目用地,符合协议出让条件的可以采取协议方式出让,出让底价按照拟出让地块所在区域同类用地基准地价的70% Sure.依法委托济南、青岛、烟台市人民政府行使部分市(县、区)的农用地转用和土地征收审批权。对济南新旧动能转换先行区在用地指标等方面予以支持,按照“封闭运行、风险可控”原则先行先试相关政策。综合试验区内地方政府可以根据本地实际,研究出台推进低效用地再开发、支持新兴产业发展和新动能培育的用地保障政策。
第十一章以工程的办法推进动能转换
加强统筹协调,强化责任担当,创新工作机制,明确新旧动能转换重大工程时间表、路线图、责任状,确保规划实施有抓手、有载体、有成效,顺利实现各项目标任务。
Section 1 Strengthening organizational leadership
Strengthen the party's leadership.深入贯彻落实党的十九大精神,增强政治意识、大局意识、核心意识、看齐意识,坚决维护党中央权威和集中统一领导,自觉在思想上政治上行动上同以习近平同志为核心的党中央Be extremely consistent.完善党委研究经济社会发展战略、制定重大政策、推进任务落实的工作机制,确保党始终总揽全局、协调各方。充分发挥基层党组织和党员在实施新旧动能转换重大工程中的战斗堡垒作用和先锋模范作用。发挥统一战线作用,广泛调动各类社会主体积极性、主动性、创造性。
Improve the promotion mechanism.省新旧动能转换重大工程战略规划领导小组调整为省新旧动能转换重大工程建设领导小组,统筹推进全省新旧动能转换重大工程建设。各市、各部门建立相应的工作机制,为新旧动能转换提供组织保障。依据综合试验区建设总体方案和实施规划,各市要编制本区域新旧动能转换规划,有关部门要编制十强产业动能转换专项规划,加紧制定推进方案落实和规划实施的政策措施。
第二节强化项目推进
科学策划论证项目。按照全省新旧动能转换目标方向和重点任务,结合重大生产力布局,建立全省“四新”“四化”重大项目库,谋划一批带动作用大、技术含量高、市场效益好的重大项目。注重发挥市县、部门、科研院所、企业、专家、人才、第三方机构作用,完善项目筛选论证程序。建立重大项目动态调整机制,实施项目退出和增补制度,对于新提出的重大项目,经认真组织论证后,符合要求的及时纳入项目库管理。
完善项目管理服务。加大前期工作支持力度,由同级财政保障新旧动能转换重大项目研究论证所需经费。对重大项目建立绿色通道,实行首问负责制,全程跟踪服务、上门服务,帮助完善前期手续,协助解决困难问题,进一步提高服务效能。强化重大项目信息采集、数据分析、进展监控、结果评价机制,实现对入库项目管理、推进、监管、服务的全过程覆盖,保障重大项目顺利实施。
加大项目招商力度。面向行业龙头、产业高端、企业总部、科研机构,实施招大引强,加大引资引智引技力度。鼓励各地市、省直各部门建立“内外资联动”招商机制和“一把手”走访责任制,开展“千企招商大走访”。定期在欧美、日韩、香港、京沪等地,组织重大项目招商活动。招商专项经费分配向专业化定向招商团队倾斜。对重点产业引进世界500强、央企和行业领军企业,省财政将根据新上项目的科技含量、附加值、带动能力和税收贡献等给予奖补。
第三节强化监督考核
Strengthen assessment rewards and punishments.把加快新旧动能转换重大工程推进工作纳入各市经济社会发展综合考核和党政领导干部实绩考核,考核结果作为各级领导干部选拔任用、考核监督的重要依据。各部门综合运用考核结果,制定针对性奖惩措施,对重大项目库中项目推进力度大、成效突出的市县政府,在中央和省预算内投资项目安排、专项奖补资金支持、土地指标调整等方面,给予政策倾斜,对工作不力、进度缓慢的要予以通报、约谈或问责。
加强监测评估。适应推进新旧动能转换工作需要,健全新旧动能转换统计指标体系,为规划实施和政策制定提供基础和支撑。开展对规划指标、政策措施和重大项目实施情况的跟踪监测,进行年度总结评估,强化动态管理,确保规划实施效果。
抄送:省委各部门,省人大常委会办公厅,省政协办公厅,省法院,省检察院。各民主党派省委。
山东省人民政府办公厅2018年2月13日印发
转载请注明出处:https://www.twgcw.com/gczx/1465.html
