收藏!一文看懂废钢行业发展现状及未来市场前景(智研咨询发布)

内容概述:随着我国钢铁工业的进一步发展,废钢资源、电力等配套条件逐步完善,工艺流程结构调整是必然趋势。 低碳发展将在一定程度上加速工艺结构调整,导致废钢需求量日益增加。 2022年,我国废钢需求量为29203.4万吨,同比增长5.87%,2018-2022年复合增长率为7.21%。 2017年以来,随着国家去产能政策的推进和钢材价格的上涨,废钢价格震荡上涨。 2022年中国废钢市场均价为每吨2150元,较2018年上涨305元。
关键词:废钢市场规模、废钢发展背景
1、行业概况
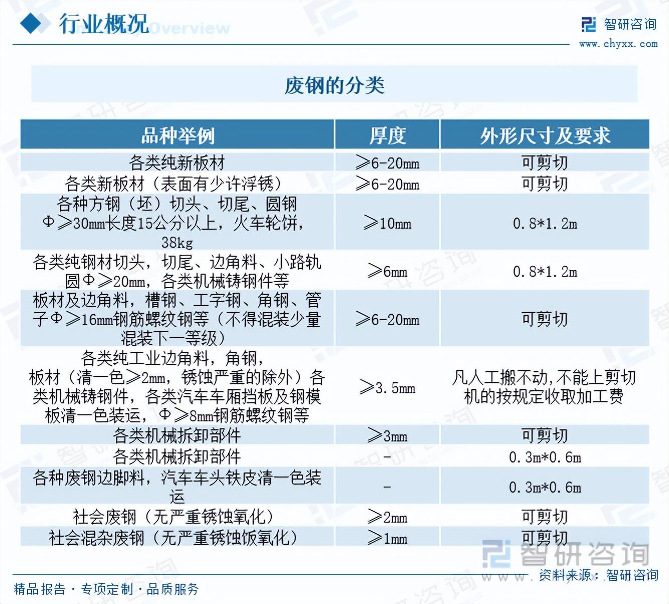
废钢是指钢铁厂生产过程中未成为产品的废钢(如切边、断头等)以及设备和部件中使用后报废的钢材。 由钢组成的称为废钢; 由生铁组成的称为废铁。 铁,统称为废钢。 废钢按用途分为冶炼废钢和非冶炼废钢。 废钢是一种可再生资源,可以无限期回收利用。 用它生产钢铁产品可以省去采矿、选矿、焦化、炼铁等工序,节省大量自然资源和能源。 同时,可显着减少废水、废气、废渣的产生。 排放。

二、发展背景
2021年4月,工业和信息化部发布《钢铁行业产能置换实施办法》,提出严格置换要求:大气污染防治重点领域置换比例不低于1.5: 1、其他地区置换比例不低于1.25:1。 2021年12月,工业和信息化部印发《原材料工业发展“十四五”规划》,要求到2025年继续提升结构合理化水平。粗钢、水泥只减不增。 形成5至10家具有生态领先和核心竞争力的产业链龙头企业。 原材料领域已形成5个以上世界级先进制造业集群。 随后,《关于推动钢铁行业高质量发展的指导意见》和《钢铁行业碳达峰实施方案》也将陆续发布。

3、产业链
废钢是宝贵的可回收资源,主要用于炼钢和铸造生产。 在钢铁制造过程中,从炼钢技术角度来看,分为“长流程”和“短流程”两大类。 理论上,废钢是炼钢的原料,对应的下游需求就是钢铁生产。 钢材产量一方面取决于总产能,即供给量,另一方面取决于终端对钢材的总需求量。

在国家积极的财政政策、稳健的货币政策等一系列促投资、稳增长政策影响下,大力推进“两新一重”领域建设,我国主要下游钢材消费建筑、机械、能源等行业保持良好增长态势。 ,带动我国整体钢材消费快速增长。 2022年中国钢材消费量创历史新高,大幅超出此前预期。 据中国钢铁工业协会统计,2015年至2022年,我国钢材实际消费量呈增长趋势。2022年,我国钢材实际消费量为135686万吨。

四、发展现状
随着全球技术的发展和社会的进步,废钢的收集和加工日益完善,全球废钢市场规模不断上升。 2021年全球废钢市场规模为3251.6亿美元,同比增长13.49%,2022年市场规模将达到3217.2亿美元。2015-2022年市场规模复合增长率为11.47%,发展势头迅猛。

2017年全国1.4亿吨“地条钢”产能全部取缔后,灰色地带的废钢资源几乎全部回归统计范围,我国废钢资源供应呈现统计数量大幅增长。 2018年至2022年,随着我国钢材储备的不断积累,废钢供应量稳步增长。 2022年,我国废钢资源产量29125万吨,同比增长5.79%。 2018年至2022年产量复合增长率为7.27%,年增量在2000万吨左右。 其中,社会废钢产量较高,2022年产量2.375亿吨,占比81.55%。 2022年,钢铁企业自产废钢5375万吨,占比18.45%。

随着我国钢铁工业的进一步发展,废钢资源、电力等配套条件逐步完善,工艺流程结构调整是必然趋势。 低碳发展将在一定程度上加速工艺结构调整,导致废钢需求量日益增加。 2022年,我国废钢需求量为29203.4万吨,同比增长5.87%,2018-2022年复合增长率为7.21%。 2017年以来,随着国家去产能政策的推进和钢材价格的上涨,废钢价格震荡上涨。 2022年中国废钢市场均价为每吨2150元,较2018年上涨305元。

2021年初正式实施的《再生钢铁原料国家标准》提高了国际优质再生钢铁原料的有效利用,废钢进口量较2020年大幅增长。中国钢铁企业情况好转,2018年以来废钢价格逐渐回归合理区间。同时,国家税务总局对废钢出口退税骗取行为实施严格监管,废钢出口量大幅下降。

受钢铁行业旺盛需求、能源消费双控、“双碳”目标等因素影响,近年来废钢市场规模持续上升。 2022年中国废钢市场规模将达到6278.7亿元,同比增长2.8%。 与2015年相比,市场规模增加了5103.9亿元,增速达434%。 2015年至2022年市场规模复合增长率为27.05%。 势头强劲。 未来,随着环保要求的压力和工业化进程的加快,废钢市场需求仍将旺盛,市场规模将持续上升。

相关报道:智研咨询发布的《2023-2029年中国废钢行业市场运行格局及前景战略分析报告》
5、竞争格局
钢厂自产废钢和工业加工废钢的回收率和加工率都很高,但社会折旧废钢的回收率、加工率和集中度还有很大的提升空间。 废钢回收行业进入门槛低、集中度低。 由于运输半径的限制,废钢回收企业基本分布在城市周边,呈现出较强的区域特征,因此市场结构极其分散。

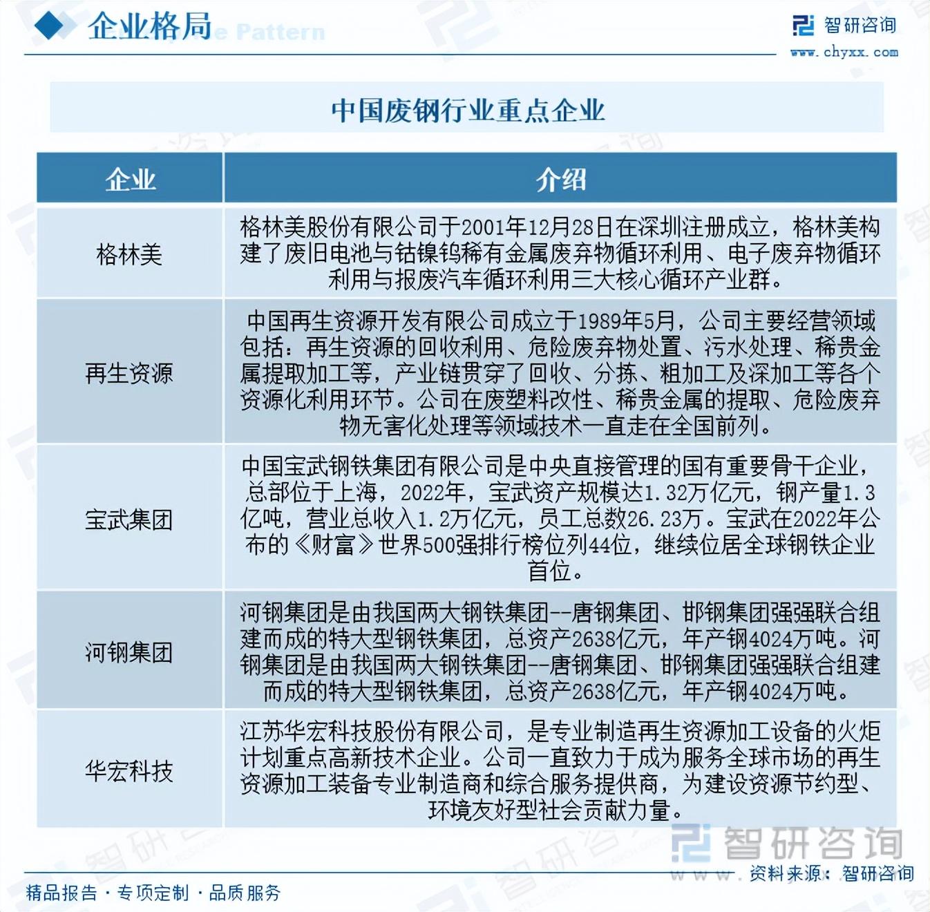
通过汇总中国废钢行业相关企业,根据企业的市场份额和市场影响力划分三级市场竞争梯队。 第一梯队由宝钢、河钢等现代钢铁企业集团组成。 第二梯队由中国再生资源开发股份有限公司、格林美股份有限公司等再生资源回收企业组成; 第三梯队包括天齐自动化工程有限公司、上海长安再生资源有限公司等。
六、发展趋势
随着环境保护法、固废法的实施和环保督察力度的不断加大,以及全国碳排放交易体系的建立,为钢铁企业“多吃废钢、少吃废钢”创造了条件。铁矿石”,并将有助于废物处理。 钢铁工业的发展。 另外,随着技术的发展和进步,废钢的加工和回收利用也会得到改善。 随着废钢行业不断优化转型,行业发展前景广阔。

智研咨询发布的《2023-2029年中国废钢行业市场运行格局及前景战略分析报告》以国家统计局、政府机构、行业协会发布的权威数据为基础,结合深度调查数据,专家反馈数据、内部运营数据等。全局数据的采集和分析,提高客户业务决策的效率。 本报告对中国废钢行业的现状和市场进行了深入的调查和研究,并根据行业的发展轨迹对未来的发展前景和趋势做出审慎的判断,从而寻找新的市场投资为投资者带来机遇,进入废钢行业投资布局。 为决策提供重要参考。
智言咨询是中国工业咨询领域信息与情报综合提供商。 公司以“用信息驱动产业发展,赋能企业投资决策”为品牌理念。 为企业提供专业的产业咨询服务。 主要服务包括优质行业研究报告、专题定制、月度专题、可行性研究报告、商业计划、产业规划等。提供周报、月报、季报、年报等定期报告和定制数据,涵盖政策监测、企业动态、行业数据、产品价格变化、投融资概况、市场机会与风险分析等。
转载请注明出处:https://www.twgcw.com/gczx/1352.html
