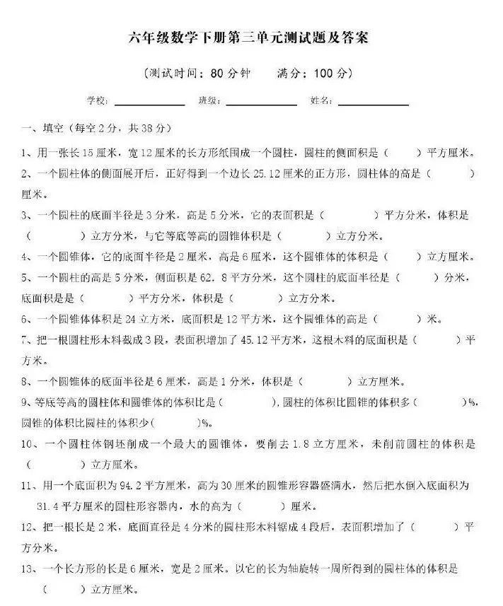
人教版数学六年级下册第三单元知识点+核心考点+同步练习+测试卷5套含答案
六年级
第一单元知识点

六年级
第二单元知识点

六年级
第三单元知识点

第三单元知识点
1.气缸的认识
圆柱体的特征: 圆柱体由两个底面和一个侧面包围。 它的底面是两个大小相同的圆,侧面是一个曲面。 柱的边沿高度展开,形成矩形(或正方形)。 这个长方形(或正方形)的一条边的长度等于柱底的周长,另一边的长度等于柱的高度。
圆柱体的高度:圆柱体两个底面之间的距离称为高度。 圆柱体有无数个高度。
2.圆柱体的表面积
圆柱体的侧面积:圆柱体的侧面积=底周长×高
用字母表示为S方=Ch
圆柱体表面积:圆柱体表面积=边面积+底面积×2
用文字表示为 S = 2πrh + 2πr2
3、气缸容积
含义:圆柱所占空间的大小称为圆柱的体积。
圆柱体体积计算公式:圆柱体体积=底面积×高
用字母表示为V=Sh
4. 锥体的理解
圆锥体的特征:圆锥体由底面和侧面包围。 它的底面是圆形,侧面是曲面。
圆锥体的高度:从圆锥体的顶点到底面中心的距离就是圆锥体的高度。 锥体只有 1 巴高。
5. 圆锥体积
圆锥体的体积等于同底同高的圆柱体体积的1/3。
圆锥体体积计算公式:圆锥体体积=底面积×高×1/3
用字母表示为 V 锥 = 1/3 Sh
人民教育出版社六年级版第二册第三单元同步习题及答案
1、下图中,圆柱体画“√”,圆锥体画“○”。

2. 填空。
1、圆柱和圆锥的底面积和体积相等。 圆柱体的高度为 12 分米,圆锥体的高度为 ( ) 分米。
2、将一个体积为24立方厘米的圆柱体切成最大的圆锥体。 去除部分的体积为( )立方厘米。
3、圆柱体的侧面展开图是边长为12.56分米的正方形。 圆柱体底面直径为 ( ) 分米,高为 ( ) 分米。
4、圆柱体底面直径扩大为原来的2倍,高度不变,侧面积扩大为原来的()倍,体积扩大为原来的()倍。
5. 圆锥体的底周长为 6.28 厘米,高为 15 厘米,体积为 ( ) 立方厘米。 同底同高的圆柱体的体积是( )立方厘米。
6、将一块长4米的圆柱木锯成两块圆柱后,表面积增加1.2平方米。 这块圆柱形木头的体积是( )立方米。
7. 圆锥体的体积为 8 立方分米,底面积为 2 平方分米,高为 ( ) 分米。
8、圆柱体和圆锥体同底同高,体积差40立方厘米。 圆柱体的体积为 ( ) 立方厘米,圆锥体的体积为 ( ) 立方厘米。
3.判断题。 (正确则画“√”,错误则画“✕”)
1.圆锥体的底面是椭圆形。 ( )
2.长方体、正方体、圆柱体、圆锥体的体积可以用“底面积×高”计算( )
3、当圆柱体底面周长等于高度时,沿一定高度切割,其边长展开为正方形( )
4. 两个表面积相等的圆柱体不一定具有相等的体积 ( )
5. 圆锥体的底径和高度均为 4 分米。 如果沿底径切成两半,表面积将增加 8 平方分米 ( )
4.多项选择题。 (将正确答案的数字填在括号内)
1. 求一个圆柱形水桶能装多少水,就是求水桶的()。
A. 侧面区域
B.表面积
C、体积
D、底部区域
2、如果圆柱体的高度保持不变,而底面半径扩大到原来尺寸的2倍,则其体积将扩大到原来尺寸的()倍。
A.4
B.8
C.12
D.16
3. 将一块木头加工成最大的圆柱体。 其底座直径为10厘米。 这个立方体的体积是()立方厘米。
A.8000
B.4000
C.1000
D.314
4.24 相同的圆锥形实心铁块可以熔化并铸造成与其底面和高度相同的()圆柱形实心铁块。
A.4
B.8
C.12
D.72
5. 计算下图的体积。 (单位:厘米)

6.解决问题。
1、橙汁罐为圆柱形,底径6厘米,高11厘米。 将24罐橙汁放入一个盒子中。 盒子的长、宽、高分别是多少厘米?

2、圆柱形钢材长3米,横截面直径2厘米,每立方厘米钢重7.8克。 这块钢重多少克?
3、圆柱形机械零件的底部直径为3厘米,高度为0.4厘米。 如果这个零件的表面是喷漆的。 需要涂漆的面积是多少平方厘米?
4、打谷场上有一个近似圆锥形的麦堆。 实测底部周长9.42米,高1.2米。 每立方米小麦重约750公斤。 这堆小麦重多少公斤? (精确到最接近的公斤)
5. 一根圆柱形钢管长100厘米,外半径为4厘米,内半径为3厘米。 这根钢管的体积是多少?
6、将长度为12厘米、截面半径为3厘米的圆柱形钢坯浇铸成底面半径为6厘米的圆锥形钢坯。 圆锥形坯料的高度是多少厘米?
参考答案
1.()(○)()(√)
2.1.362.163.412.564.245.15.747.1
6.2.47.128.6020
3.1.✕2.✕3.√4.√5.✕
4. 1.C2.A3.C4.B
5. 376.8立方厘米 502.4立方厘米
6. 1. 长:6×6=36(厘米) 宽:4×6=24(厘米)
高度:11厘米
2.3.14×(2÷2)2×(3×100)×7.8=7347.6(克)
3.3.14×(3÷2)2×2+3.14×3×0.4=17.898(平方厘米)
4.9.42÷3.14÷2=1.5(米)
3.14×1.52×1.2×750≈2120(公斤)
5.3.14×(42-32)×100=2198(立方厘米)
6.3.14×32×12×3÷(3.14×62)=9(厘米)
人民教育出版社六年级第二册第三单元测试题及答案1




参考答案


套装2
小学六年级卷2
第三单元 跟踪检测纸
圆柱体和圆锥体
1. 填写。 (每空格2分,共30分)
1. 圆柱体的底面直径为15厘米,高为8厘米。 圆柱体的边面积为()cm2。
2、沿底座直径纵向切割圆锥体,切割面呈()形。
3. 如图所示,圆柱形玩具的侧面有一块装饰布。 圆柱体底部半径为10厘米,高为18厘米。 当装饰布展开时,它变成一个长方形,长为()厘米,宽为()厘米。
4、如图所示,一根底径为20厘米、长为50厘米的圆柱形通风管沿地面滚动一圈,滚动的面积为()cm2。

5、如图所示,以长方形的10厘米长边的直线为轴旋转,会得到一个(),它的表面积为()cm2,体积为()cm3。
6. 近似圆锥形的露营帐篷(如上图所示),底半径为3米,高为2.4米。 帐篷的面积是()平方米,容纳的空间是()。
7、如图所示,将直角三角形以6厘米长的直角边为轴,绕直线旋转一周。 所得数字为(),其体积为()cm3。
8. 上图是一个用纸板制成的圆柱形蛋糕盒。 底部半径为 10 厘米,高度为 12 厘米。 用丝带包裹这个蛋糕盒。 至少需要 () 厘米的丝带。 (用约20cm的丝带打结)
9. 圆柱体和圆锥体具有相同的底和高。 若圆柱体的体积比圆锥体的体积大42dm3,则圆柱体的体积为(),圆锥体的体积为()。
2.区分一。 (正确答“√”,错误答“×”)(每题2分,共10分)
1.圆锥体的体积比圆柱体的体积小23。 ()
2、如果圆锥底面积不变,高度扩大到6倍,体积就会扩大到2倍。 ()
3. 圆柱体的侧视图一定是长方形。 ()
4、圆柱体底座直径为3厘米,高为9.42厘米。 它的边沿高度扩展,形成一个正方形。 ()
5. 圆柱体有无数个高度,而圆锥体只有一个高度。 ()
3. 选择一项。 (括号内填入正确答案数)(每题2分,共10分)
1. 如果圆柱体的底半径和高度扩大到原来尺寸的两倍,则其体积将扩大到原来尺寸()。
A. 2 次 B. 4 次 C. 6 次 D. 8 次
2、制作一个没有盖的圆柱形水桶,求最少需要的铁皮数,即求出水桶的()。
A. 底面 B. 侧面区
C. 边区 + 两个底区 D. 边区 + 底区
3. 一块圆柱形木头的底面半径为 6 分米,高度为 4 分米。 这块木头沿着底径被锯成两个相等的半圆柱体。 表面积比原来增加()dm2。
A.226.08 B.24C. 48 D. 96
4. 圆柱体的底面半径为 5 dm。 如果高度增加2dm,则侧面面积增加()dm2。
A.20 B. 31.4℃。62.8D。 109.9
5、图中圆锥体的体积等于圆柱体()的体积。

4.我会按照要求正确回答问题。 (每题6分,共18分)
1.求下图中圆柱体的表面积。
2.你能求出它的体积吗?
3. 求下图中空心圆柱体的体积。 (单位:厘米)
5、走进生活,解决问题。 (第4题和第5题各7分,其余各题6分,共32分)
1、下图中的“博士帽”是纸板做的(除了流苏)。 上部为边长30厘米的正方形,下部为底径18厘米、高8厘米的圆柱体,无盖无底。 制作100顶这样的“医生帽”,需要多少平方分米的纸板?
2、牧民搭建的蒙古包如图所示。 这个蒙古包的体积是多少立方米?

3. 一块圆柱形木头长 30 分米,底径为 4 分米。 将其分成3个相等的圆柱体后,表面积增加了多少平方分米?
4、酒瓶中酒的高度正好等于锥形高脚杯的高度(如图)。 据了解,酒瓶底部内径为8厘米,高脚杯顶部内径也为8厘米。 如果将瓶子里的酒全部倒入高脚杯中,可以倒入多少杯酒?

5、如图所示,奶瓶深30厘米。 从内部测量底部的直径为10厘米。 牛奶在瓶子里的深度是15厘米。 将瓶口塞紧后,将其倒置,瓶口朝下。 此时牛奶的深度为25厘米。 体积是多少毫升?

回答
1.1.376.82。 等腰三角形 3.62.8184.3140
5. 圆柱形 904.322009.6
[点击] 旋转后,8厘米成为圆柱体的底半径。
6.28.2622.608立方米[呼叫]别忘了带上设备。
7. 锥体 25.128.1489.63 dm321 dm3
2.1.×2.×3.×4.√5.√
3. 1.D2.D3.D4.C5.C
4. 1.25.12÷3.14÷2=4(厘米)
25.12×10+42×3.14×2=351.68(cm2)
2.12÷2=6(分米)
3.14×62×15×13=565.2(dm3)
3.10÷2=5(厘米)
4÷2=2(厘米)
3.14×52×12-3.14×22×12=791.28(cm3)
5、1.1顶部:3.14×18×8+30×30=1352.16(cm2)
100条:1352.16×100=135216(cm2)=1352.16(dm2)
答:至少需要 1352.16 dm2 的纸张。
【使用说明】紧扣“无盖无底”关键词,注意单位变化。
2.20÷2=10(米)
3.14×102×4+3.14×102×3×13
=1256+314=1570(立方米)
答:这个蒙古包的体积是1570立方米。
3.4÷2=2(dm)3.14×22×4=50.24(dm2)
答:表面积增加了 50.24 dm2。
4、方法一:3.14×(8÷2)2×(18+9)÷[3.14×(8÷2)2×9×13]=9(杯)
方法二:(18+9)÷9×3=9(杯)
答:可以装9杯。
5.3.14×(10÷2)2×(30-25+15)=1570(cm3)=1570(mL)
答:奶瓶的容量是1570毫升。
套装3
1、下图中,圆柱体画“√”,圆锥体画“○”。

2. 填空。
1、圆柱和圆锥的底面积和体积相等。 圆柱体的高度为12分米,圆锥体的高度为()分米。
2、将一个体积为24立方厘米的圆柱体切成最大的圆锥体。 除去部分的体积为()立方厘米。
3、圆柱体的侧面展开图是边长为12.56分米的正方形。 这个圆柱体的底面直径是()分米,高是()分米。
4、圆柱体底面直径扩大为原来的2倍,高度不变,侧面积扩大为原来的()倍,体积扩大为原来的()倍。
5、圆锥体的底周长是6.28厘米,高是15厘米,体积是()立方厘米。 同底同高的圆柱体的体积是()立方厘米。
6、将一块长4米的圆柱木锯成两块圆柱后,表面积增加1.2平方米。 这块圆柱形木头的体积是()立方米。
7.圆锥体的体积为8立方分米,底面积为2平方分米,高为()分米。
8. 圆柱体和圆锥体的底和高相同,体积差为 40 立方厘米。 圆柱体的体积为()立方厘米,圆锥体的体积为()立方厘米。
3.判断题。 (正确则画“√”,错误则画“✕”)
1.圆锥体的底面是椭圆形。 ()
2.长方体、正方体、圆柱体、圆锥体的体积可以用“底面积×高”计算。 ()
3、当圆柱体底面周长等于高度时,沿一定高度切割,其边长展开为正方形。 ()
4. 两个表面积相等的圆柱体不一定具有相等的体积。 ()
5. 圆锥体的底径和高度均为 4 分米。 如果沿底径将其切成两半,表面积将增加8平方分米。 ()
4.多项选择题。 (将正确答案的数字填在括号内)
1. 求一个圆柱形水桶能装多少水,就是求水桶的()。
A. 侧面面积 B. 表面积 C. 体积 D. 底部面积
2、如果圆柱体的高度保持不变,而底面半径扩大到原来尺寸的2倍,则其体积将扩大到原来尺寸的()倍。
A.4B.8C.12D.16
3. 将一块木头加工成最大的圆柱体。 其底座直径为10厘米。 这个立方体的体积是()立方厘米。
A.8000 B.4000C.1000D.314
4.24 相同的圆锥形实心铁块可以熔化并铸造成与其底面和高度相同的()圆柱形实心铁块。
A.4B.8C.12D.72
5. 计算下图的体积。 (单位:厘米)

6.解决问题。
1、橙汁罐为圆柱形,底径6厘米,高11厘米。 将24罐橙汁放入一个盒子中。 盒子的长、宽、高分别是多少厘米?

2、圆柱形钢材长3米,横截面直径2厘米,每立方厘米钢重7.8克。 这块钢重多少克?
3、圆柱形机械零件的底部直径为3厘米,高度为0.4厘米。 如果这个零件的表面是喷漆的。 需要涂漆的面积是多少平方厘米?
4、打谷场上有一个近似圆锥形的麦堆。 实测底部周长9.42米,高1.2米。 每立方米小麦重约750公斤。 这堆小麦重多少公斤? (精确到最接近的公斤)
5. 一根圆柱形钢管长100厘米,外半径为4厘米,内半径为3厘米。 这根钢管的体积是多少?
6、将长度为12厘米、截面半径为3厘米的圆柱形钢坯浇铸成底面半径为6厘米的圆锥形钢坯。 圆锥形坯料的高度是多少厘米?
参考答案

套装 4







附上第 3 单元的练习
1. 填空。
1. 圆柱体的高度为( ); 圆锥体的高度为 ( )。
2. 将圆柱体的侧面沿( )线剪开,展开后得到一个长方形。 该矩形的长度等于圆柱体 ( ),宽度等于圆柱体 ( )。
3. 有一个底半径为2cm、高为5cm的圆柱体。 其侧面积为( ),表面积为( ),体积为( )。
4、圆柱体的边面积为188.4m2,高为10m,底面积为( ),体积为( )。
5、边长6dm的方形纸形成圆柱形纸管(接头不计)。 该纸管的边面积为 ( )
6. 圆柱体和圆锥体具有相同的底和相同的高度。 圆柱体的体积为 90 厘米,则圆锥体的体积为 ( ) 立方厘米。
7. 将底径为 2dm、高为 3dm 的圆柱体切成最大的圆锥体,并除去 ( ) 立方分米。
8. 一块圆柱形木头长20分米。 如果将其切成4个相同的部分,则表面积增加18.84平方分米。 圆柱木切削后每段的体积为( )。
9. 圆柱体和圆锥体底高相同,体积差8厘米。 圆锥体的体积为 ( ) 立方厘米。
10. 已知两个圆柱体的高度相等,底半径之比为1:2,则它们的体积比为( )。
11. 等底等高的圆柱体和圆锥体,其体积之和为 64dm,圆柱体的体积为 ( ),圆锥体的体积为 ( )。
12、制作一根底径为20厘米、长度为60厘米的圆柱形通风管,至少需要( )平方厘米的铁皮。
13、如右图所示,将一个直径为4厘米,高为10厘米的圆柱体,沿底座直径均匀分成几份,然后将圆柱体切割并拼成一个近似长方体,和它一样高和高。 长方体的表面积比圆柱体的表面积大( )平方厘米。
14、将一个圆锥体浸入盛有水、底面积为30cm2的圆柱形容器中。 水面上升4厘米。 圆锥体的体积为 ( ) 立方厘米。
2. 选择一项。 (选择正确的答案数并填入括号)
1. 将一段圆柱形钢块切成最大的圆锥体。 拆下的部分重8公斤。 此段圆钢重( )公斤。
A.12 B.8 C.24
2. 将圆柱体的边沿高度展开,得到边长为 4dm 的正方形。 这个圆柱体的边面积是( )平方分米。
A.16 B.50.24 C.100.48
3、用一张正方形纸拼成一个圆柱体(接口忽略),这个圆柱体的( )相等。
A. 底部直径和高度 B. 底部周长和高度
C.底部区域和侧面区域
4. 圆柱体的底面半径为5分米。 如果高度增加 2 分米,则侧面面积增加 ( ) 平方分米。
A.31.4 B.20
C.62.8 D.109.9
5. 将圆柱形橡皮泥球揉成与它同底的圆锥体,高度 ( )。
A. 扩大 3 倍 B. 缩小 3 倍 C. 扩大 6 倍
6. 比较等底等高的圆柱体、正方体、长方体的体积,( )。
A. 立方体的体积很大。 B、长方体的体积很大。
C. 圆柱体的体积较大 D. 尺寸相同
3、判断。
1、圆柱体的体积与圆锥体的体积之比为3:1。 ( )
2.圆锥的底面积保持不变。 如果高度增加三倍,体积也会增加三倍。 ( )
3. 如果两个圆柱体的边面积相等,则它们的体积也相等。 ( )
4、圆柱体底座直径为3厘米,高为9.42厘米。 沿高度剪开,其边将展开为正方形。
( )
5、半径为2dm的圆柱体,其底周长和底面积相同。 ( )
4.图形和计算。

5、解决问题。
1、装满一瓶矿泉水。 红红喝了一些。 拧紧盖子并将其倒置。 无水部分高度为10cm,内径为6cm。 红红喝了多少水?

2、底部直径30米、深2.5米的圆柱形游泳池。
(1)经线内壁及底面涂抹水泥。 胶结部分的面积是多少平方米?
(2) 将游泳池注满水,使水深为水池深度的 5(4)。 应该加多少立方米的水?
3、圆锥形黄沙堆底周长25.12m,高1.5m。 每立方米黄沙重1.5吨。 这个黄沙锥重多少吨?
4、小刚家有一个圆柱形鱼缸。 从内部测量底部直径为30厘米。 爸爸把珊瑚放进鱼缸里(全部浸在水里,没有水溢出)。 水面由原来的25厘米上升到28厘米。 请计算一下珊瑚的数量。 音量是多少?
5、压路机前轮为轮宽2m、直径1.2m的圆筒。 如果它旋转5次,总共会覆盖多少平方米的道路?
6、卡车箱体为长方体,长4m,宽1.5m,高4m。 它装满了一卡车沙子。 卸完后,砂子堆成高2m的圆锥体。 它的基地面积是多少? 平方米?






套装 7


















▍编辑:唐山家庭教育网
转载请注明出处:https://www.twgcw.com/gczx/901.html
